
Но прежде чем перейти к их подробному изучению, стоит обратить внимание на те минимальные требования, которые вообще применяются к теплым полам. Они тем или иным образом могут повлиять на выбор схемы.
Ограничения и нормативы</h2>
Начнем с того, что водяной теплый пол не относится к высокотемпературным системам отопления. По нормативам, здесь нельзя превышать и нагревать температуру теплоносителя свыше 55С.
На практике нагрев происходит максимум до 35 или 45 градусов.
При этом не путайте температуру теплоносителя и температуру поверхности пола. Она может составлять от 26 до 31 градуса максимум.
- там где вы находитесь постоянно (зал, спальня, кухня) — это 26С
- в комнатах с временным пребыванием (санузел, отдельная прихожая, лоджия) — 31С
Кроме того, не забывайте про циркуляционный насос. Теплый пол — это все таки отдельный самостоятельный контур. Насос может быть как встроенным в котел, так и смонтирован за его пределами.
С помощью насоса легче выполнить еще одно требование, касающееся перепада температур. К примеру между подачей и обраткой, перепад должен составлять не более 10 градусов.
Но выбирая насос, не переборщите со скоростью протока теплоносителя. Максимально допустимое значение здесь — 0,6м/с.
Зная все эти ограничения и рекомендации, давайте перейдем непосредственно к самим схемам.
Схема прямого подключения</h2>
У вас есть котел, после которого смонтирована вся арматура безопасности + циркуляционный насос. В некоторых настенных вариантах котлов, насос идет изначально встроенным в его корпус.
Для напольных экземпляров придется ставить его отдельно. От этого котла, вода сначала направляется в распределительный коллектор, и далее разбегается по петлям. После чего завершив проход, возвращается через обратку в теплогенератор.
При такой схеме, котел непосредственно настраивается на желаемую температуру самих ТП. У вас тут нет никаких дополнительных батарей отопления или радиаторов.
На какие главные особенности здесь стоит обратить внимание? Во-первых, при таком прямом подключении, желательно устанавливать конденсационный котел.
В таких схемах, работа при относительно невысоких температурах для конденсационника вполне оптимальна. В этом режиме он достигнет своего наибольшего КПД.
Если же вы будете использовать обычный газовый котел, то в скором времени попрощаетесь со своим теплообменником.
Второй нюанс касается твердотопливных котлов. Когда у вас смонтирован именно он, для прямого подключения к теплым полам, вам потребуется еще и буферная емкость.
Она нужна для ограничения температурного режима. Твердотопливными котлами напрямую очень тяжело регулировать температуру.
Схема с трехходовым клапаном</h2>
В подавляющем большинстве домов монтируют именно эту комбинированную систему теплых полов.
Она включает в себя:
Главный вопрос здесь — как получить из 80 градусов идущих на батареи, поток воды для теплых полов в два раза меньшей температуры.
Проблема решается при помощи трехходового термостатического клапана.
Монтируется он на подающей трубе. При этом после него не забудьте поставить циркуляционный насос.
Более холодная вода берется из обратки теплого пола. Смешиваясь с горячей водой поступающей из котла, теплоноситель и приобретает пониженную температуру, необходимую для напольного отопления.
Недостатком такой схемы является то, что вы не сможете точно ограничить и отрегулировать поток остывшей воды из обратки. Чем это чревато?
Непридирчивый человек этого может и не заметить, тем не менее данные перепады температуры в этой схеме присутствуют, и от них никуда не деться. Конечно, временные отрезки подачи горячего и непрогретого теплоносителя могут компенсироваться тепловой инерцией бетона стяжки.
Но это все относительно. Никогда точно не рассчитаешь оптимальную толщину при таком обогреве.
Достоинства такой комбинированной схемы с трехходовым клапаном:
Такой способ монтажа себя оправдывает, если у вас квартира или дом небольшой площади. Да и завышенными требованиями к суперкомфортным условиям проживания вы не страдаете.
Схема с насосно смесительным узлом</h2>
Эта схема тоже относится к комбинированным системам, когда у вас одновременно есть и радиаторы, и теплый пол.
Однако здесь вместо 3-х ходового клапана, применяется более дорогой насосно-смесительный узел.
По факту, здесь также подмешивается остывшая обратка к основной котловой подаче. Но благодаря балансировочному клапану, остывшую воду можно подмешивать в определенных дозах и заданных пропорциях.
Этим вы обеспечите точно заданную температуру теплоносителя, поступающего в трубки ТП через коллектор.
Это наиболее эффективная и самая комфортная схема. Сам насосно-смесительный узел может быть собран в различных вариациях.
В зависимости от ваших потребностей и финансовых возможностей в него могут быть включены следующие компоненты:
Схема с терморегулирующим комплектом для одной петли</h2>
Данная система отопления реализуется при помощи небольших термомонтажных комплектов. Они изначально рассчитаны на присоединение только одной единственной петли.
Здесь вам не придется городить сложных коллекторов, смесительных групп и т.п. Она рассчитана на обогрев помещений с максимальной площадью 15-20м2.
С виду это небольшая пластиковая коробочка, в которой смонтированы:
Горячая вода поступает напрямую в петлю теплого пола без всяких коллекторов или каких-либо регуляторов. Это означает, что ее изначальная температура достигает максимальных 70-80 градусов, а остывание происходит как раз в самой петле.Из-за наличия всего одной небольшой петли, никаких дополнительных насосов здесь не используется. С прогоном воды должен справляться насос установленный в самом котле.
Чаще всего люди применяют такие комплекты в 3-х случаях:
1Вы хотите сделать теплый пол на небольшой площади (ванная, санузел, балкон) и при этом не тратить огромные деньги на узел смешения с насосом.
2У вас большая площадь теплых полов на первом этаже дома, и есть удаленный санузел на втором.
Чтобы не тянуть одну единственную петлю с первого на второй этаж, плюс применять там воздухоотводчики, можно воспользоваться этим недорогим решением.
3Вы уже смонтировали систему водяного теплого пола и вдруг ваша жена вспоминает, что хотела бы еще одну петлю, а на распредколлекторе уже закончились свободные выходы.
Опять же в качестве альтернативы, можно воспользоваться терморегулирующим комплектом.
Во всех трех случаях вы просто его подключаете напрямую к ближайшему радиатору, стояку или коллектору отопления. В итоге у вас автоматически получается готовая петля теплого пола.
Недостатки такого комплекта:
Конечно можно подавать и остывшую воду из буферной емкости, но тогда мы приходим к ранее рассмотренной схеме №1. Данный же комплект предназначен для подключения именно к высокотемпературной системе, с ПЕРИОДИЧЕСКОЙ подачей в теплый пол горячей воды.
Подали порцию воды, термоголовка перекрыла поток. Далее вода остыла в петле, подали следующую порцию и т.д. Если же теплоноситель низкотемпературный, то и никакого комплекта не нужно.
Кстати, его можно подключать не только к теплым полам, но и к системе теплых стен, или к отдельным радиаторам отопления.
Более подробно с работой системы можно ознакомиться в паспорте на изделие — скачать.
В однотрубной его будет достаточно сложно приспособить. Придется монтировать байпас и балансировочный вентиль.
Достоинства:
Применяемость — в маленьких помещениях с редким пребыванием людей. В основном это санузлы, коридор, лоджия.
Чтобы понять какая из схем лучше и наиболее подходящая для вашего случая, можете сравнить все их недостатки и преимущества, сведенные воедино в одной общей таблице.
Взвесив все плюсы и минусы можете выбирать ту, которая наиболее полно удовлетворяет вашим потребностям и возможностям. После чего смело приступать к монтажу или приглашать специалистов для проведения ремонтных работ.
Что такое водяной теплый пол
Водяной теплый пол — низкотемпературная система отопления, где теплоноситель подается с температурой 35-45оС, по нормам не выше 55 оС. Кроме того, теплый пол это отдельный циркуляционный контур, которому необходим отдельный циркуляционный насос.
У теплого пола есть ограничения по температуре поверхности пола — 26-31оС. Максимальный перепад температуры между разводкой подачи и обратки теплого водяного пола допускается не более 10оС. Максимальная скорость протока теплоносителя составляет 0,6 м/с.
Схема 1. Соединение теплого пола напрямую от котла
Данная схема подключения водяного теплого пола имеет теплогенератор, арматуру безопасности с насосом. Теплоноситель непосредственно от котла поступает в распределительный коллектор теплого пола и затем расходится по петлям и реверсирует обратно в котел. Котел должен быть настроен на температуру теплого пола.
При этом возникают два нюанса:
- Желательно использовать в монтаже конденсационный котел, т.к. низкотемпературный режим для него оптимален. В этом режиме у конденсационного котла максимальный кпд. У обычного котла при работе в низкотемпературном режиме очень быстро выйдет из строя теплообменник. Если котел твердотопливный, то необходима буферная емкость для коррекции температуры, так как данный котел сложно поддается температурной регулировке.
- Хороший вариант для теплого пола — это когда он подключен к тепловому насосу.
Схема 2. Монтаж теплого пола от трехходового клапана
схема трехходового термостатического клапана
В большинстве случаев при такой схеме монтажа и подключения водяного теплого пола мы имеем комбинированную систему отопления, здесь находятся радиаторы отопления с температурой 70-80оС и контур теплого пола с температурой 40оС. Встает вопрос, как из этих восьмидесяти сделать сорок.
Для этого применяется трехходовой термостатический клапан. Клапан устанавливается на подаче, после него обязательно устанавливается циркуляционный насос. С обратки теплого пола производится подмешивание остывшего теплоносителя к теплоносителю, который получаем из котлового контура и который в дальнейшем с помощью трехходового клапана понижается до ходовой температуры.
Минус такой схемы разводки теплого пола в невозможности дозировать пропорциональность подмеса остывшего теплоносителя горячему и в теплый пол может поступать недогретый или перегретый теплоноситель. Это снижает комфорт и эффективность системы.
Достоинством такой схемы является простота монтажа и невысокая стоимость оборудования.
Данная схема больше подходит для отопления небольших площадей и там, где нет высоких требований заказчика к комфорту и эффективности, где есть желание сэкономить.
В реальной жизни схема встречается крайне редко по причине нестабильности работы радиаторов, подключенной к единой трубе. При приоткрывании трехходового вентиля подпитывается греющий контур, а давление помпы передается в основную магистраль.
Пример реализации:
Схема 3. Разводка теплого пола от насосно-смесительного узла
модуль подмеса
Это смешанная схема подключения водяного теплого пола, где есть зона радиаторного отопления, теплый пол и применяется насосно-смесительный узел. Происходит подмешивание остывшего теплоносителя с обратки теплого пола к котловому.
У всех смесительных узлов присутствует балансировочный клапан, с помощью которого можно дозировать количество остывшего теплоносителя при подмесе к горячему. Это позволяет добиться четко заданной температуры теплоносителя на выходе из узла, т.е. на входе в петли теплого пола. Так существенно повышается потребительский комфорт и эффективность системы в целом.
В зависимости от модели узла, в его состав могут входить другие полезные элементы: байпас с перепускным клапаном, балансировочный клапан первичного котлового контура или шаровые краны с двух сторон от циркуляционного насоса.
Схема 4. Подключение теплого пола от радиатора
Это специальные комплекты, предназначенные для подключения одной петли теплого пола на площадь 15-20 кв.м. Выглядят как пластиковая коробка, внутри которой в зависимости от производителя и комплектации, могут находиться ограничители по температуре теплоносителя, ограничители температуры воздуха в помещении и воздухоотводчик.
Теплоноситель поступает в петлю подключенного водяного теплого пола прямо из высокотемпературного контура, т.е. с температурой 70-80оС, остывает в петле до заданной величины и заходит новая партия горячего теплоносителя. Дополнительный насос здесь не требуется, должен справляться котловой.
Недостатком является низкий комфорт. Зоны перегрева будут присутствовать.
Достоинство данной схемы подключения водяного теплого пола в легкой установке. Применяются подобные комплекты, когда малая площадь теплого пола, малое помещение с нечастым пребыванием жильцов. Не рекомендуется устанавливать в спальнях. Подойдет для отопления санузлов, коридоров, лоджий, и т.д.
Подведем итог и сведем в таблицу:
|
Вид подключения |
Комфорт |
Эффективность |
Монтаж и настройка |
Надежность |
Цена |
|
Обычный газовый,ТТ или дизельный |
± |
± |
+ |
± |
+ |
|
Конденсационный котел или тепловой насос |
+ |
+ |
+ |
± |
— |
|
Трехходовой термостатический клапан |
± |
± |
+ |
+ |
± |
|
Насосно-смесительный узел |
+ |
+ |
± |
+ |
— |
|
Термомонтажный комплект |
— |
± |
+ |
+ |
+ |
Мастера-сантехники и эксперты по теплогазоснабжению рекомендуют избегать схем подключения водяного теплого пола к рабочим ветвям отопления. Греющие контуры теплового пола лучше запитывать прямо на котел, чтобы обогрев пола мог функционировать независимо от батарей, особенно в летнее время.
Схемы укладки водяного теплого пола
Способы раскладки трубы теплого пола
Существуют три основных способа укладки водяного теплого пола: змейка, спираль (улитка) и комбинация этих вариантов. Чаще всего теплый пол монтируют улиткой, в некоторых местах используют змейку.
Схема монтажа «Улитка»
Укладка теплого улиткой позволяет более равномерно распределять тепло по всему помещению. При такой разводке труба монтируется по кругу к центру, затем от центра «разворачивается» по кругу в обратном направлении.
При раскладке теплого пола улиткой нужно закладывать отступ для раскладки трубы в обратном направлении.
Укладка теплого пола змейкой
При такой укладке труба теплого пола монтируется в одном направлении и при окончании раскладки контура просто возвращается в обратку коллектора. При таком устройстве в начале контура температура теплоносителя горячее, в конце холоднее. Поэтому раскладку змейкой используют довольно редко.
Расчет теплого пола
Перед подключением теплого пола по разработанной схеме, необходимо сделать его предварительный расчет. Грубый расчет Вы можете сделать самостоятельно по следующим шагам:
- Определите место расположения коллектора. Чаще всего его монтируют в центре этажа.
- Попробуйте схематично изобразить разводку труб теплого пола, соблюдая следующую информацию: при шаге 15 см на квадратный метр трубы тратится 6,5 метров трубы, длина трубы не должна превышать 100 метров, контура все должны быть примерно одинаковыми.
- Определяемся с метражом всех контуров и в целом можно приступать к монтажу.
Так же не забудьте сделать тепловые расчеты здания. В интернете есть множество готовых калькуляторов. Если теплопотери в помещении не превышают 100 Вт на метр квадратный, то теплый пол у вас не потребует дополнительных приборов отопления.
Монтаж теплого пола
Как определись со схемой укладки и подключения водяного пола, нужно приступать к монтажу.
- Подготовьте основание теплого пола. Оно должны быть ровным с минимальным перепадом высот.
- Уложите гидроизоляцию, если того требуют местные нормативы
- Уложите полистирол толщиной 10 см на первом этаже и 5 см на последующих.
- Постелите полиэтилен, чтобы меньше стяжки соприкасалось с изоляцией
- Если способом крепления у Вас является армирующая сетка, то уложите ее на полиэтилен
- Раскладывайте трубу теплого пола согласно утвержденной схеме
- Опрессуйте систему
- Заливайте стяжку
Теги: водяной теплый пол, схемы отопления, теплый пол своими руками
Теплый пол создается по определенным схемам, которые имеются в проектной документации, или же разработанными самостоятельно в соответствии с опытом строительства в сходных условиях.
В частных домах условия мало чем различаются. Важно, что сходны общая обогреваемая площадь пола — (в основном 80 — 250 м кв.) и площадь отдельных комнат 10 — 40 м кв.
Оборудование, применяемое в частных домах однотипное, а нередко одинаковое — от одного производителя. Это дает возможность применять сходные конструктивные, монтажные схемы теплых полов.
Далее рассмотрим наработанные схемы монтажа, в т.ч. и гидравлическую разводку и подбор оборудования.
Пирог теплого пола
Основная конструктивная схема – «пирог» теплого пола. Имеется определенная последовательность слоев. Здесь основная сложность в недопущении брака и отступлений от принятой схемы.
- 7. Основание горизонтальное, и сухое. перепад высот в комнате — не более 5 мм.
- 5. Выравнивающая подсыпка из песка (непрочная стяжка) под утеплитель.
- 4. Утеплитель — плотный крепкий и водоустойчивый экструдированный пенополистирол. Толщина — не менее рекомендаций СНиП по утеплению (100 — 220 мм), для межэтажных перекрытий — 35 мм.
- Гидроизоляция отделяет стяжку от утеплителя, препятствует быстрому уходу воды из стяжки.
- 3. Армирование — металлическая сетка 50 — 150 мм, из прута 4 — 5 мм, приподнятая, так, чтобы находится в толще стяжки.
- 1. Трубопровод — металлопластиковый, PERT и РЕХ, чаще 16 мм в диаметре.
- 2. Стяжка бетонная толщиной от 8 см, поделенная на фрагменты со стороной 4 — 5 м (один контур трубопровода в фрагменте стяжке).
- 8. Деформационные швы, заполненные демпферной лентой шириной 5 — 15 мм, — делят стяжку на фрагменты и отделяют от стен
- 6. Напольное покрытие пригодное для теплого пола.
- 9. Плинтус закрывает деформационный шов.
Более подробную информацию по каждому слою можно узнать на данном ресурсе.
Визуальная схема размещения элементов, — конструкция, последовательность укладки:
Укладка трубопровода
Трубопровод должен быть уложен так, чтобы не возникало температурной зебры на поверхности стяжки. Также плотность укладки определяется требуемой теплоотдачей в соответствии с теплотехническим расчетом (если такой проводился). Максимальное расстоянием между трубами — 250мм. Минимальное — 100 мм.
Главная схема укладки — улиткой (спиральная), при которой чередуются трубы подачи и обратки. Укладка змейкой лучше подходит в помещениях, вытянутых вдоль холодных зон (угловых), узких и длинных.
Более плотная укладка (100 — 150 мм) в холодных (краевых) зонах, которые тянутся вдоль наружных стен. Ширина краевой зоны обычно 0,4 — 0,8 метра. Меньше плотность (150 – 250 мм) ближе к центру здания.
Длину одного контура не рекомендуется делать больше 80 метров, чтобы не превысить потерю напора возникающего при расходе теплоносителя, который покрывает «средние» теплопотери здания.
Иными словами, чтобы не выйти за технические возможности насосов 25-40 , 25-60, при покрытии теплопотерь «обычного дома».
Подробней о выборе насосов теплого пола
Трубопровод привязывается к сетке пластиковыми застежками, — какие трубы применить
Схема водяного пола для дома
Размещение контуров водяного пола в доме должно выполнятся в соответствии с проектом. Учитываются теплопотери всего здания и каждой комнаты, исходя из которых выбирается плотность укладки трубопровода, скорость движения теплоносителя, насос и др.
Но часто все сводится к однотипным схемам, с длиной контуров 60 — 80 метров, которые применимы для хорошо утепленных домов.
Или же к применению контуров длиной 40 — 45 метров, для которых применяется упрощенная гидравлика с ограничителями потока — РТЛ регулировка температуры
Типичная схема размещения контуров. Согласно расчета не во всех комнатах делается плотная укладка в холодных зонах.
Примерно одинаковая плотность размещения контуров по площади дома, — шаг укладки 100 мм в краевых зона и 200 мм в остальной части нормально утепленных домов
Участки пола, заставленные оборудованием, низкой мебелью остаются без трубопровода, например, размещение трубопровода в санузле с ванной и душевой кабинкой.
Подключение водяного пола, устройство гидравлики
Водяной пол подключается к общей отопительной сети, точно также, как ветвь радиаторов, — параллельно, через тройники.
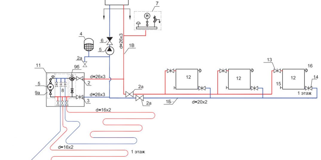
Монтажная схема водяного теплого пола выглядит следующим образом:
Необходимо уделить внимание средствам защиты. На схеме указаны:
- Защитное термореле которое отключает насос, и которое установлено на подающем коллекторе.
- Байпас с дифференциальным клапаном между подачей и обраткой, перепускающий жидкость при повышении разности давления из-за прикрытия контуров.
- Контроллер насоса, выключающий его при закрытии сервоприводов на коллекторе.
Также на схеме приведены средства автоматики — термостаты в комнатах сблокированные с сервоприводами регулировочных кранов на коллекторе.
Работу смесительного узла и коллектора разберем отдельно.
Как работает смесительный узел с коллектором
Приведена схема работы трехходового клапана. в котором смешивается подача с котла и обратка с теплого пола.
Работа клапана возможна только под воздействием насоса теплого пола установленного в контуре коллектора (в любом месте).
На практике может устанавливаться и двухходовой клапан перекрывающий подачу на смесительный узел.
Клапан управляется средствами автоматики — термоголовкой, датчик которой устанавливается на трубопроводе подачи и регулирует температуру обычно в пределах 30 — 50 градусов.
Коллектор водяного пола распределяет теплоноситель по контурам. Обычно на гребенке обратки коллектора устанавливаются балансировочные краны, возможно с сервоприводами. На подаче — указатели потока с возможностью перекрытия. Но это дорогая комплектация.
Подробней об устройстве коллектора теплого пола
Наиболее дешевый вариант гидравлики теплого пола для небольшого дома — коллектор с закрывающими шаровыми кранами (с дополнительно установленным балансировочным на наиболее коротких петлях), с термоголовкой смесительного узла, которая регулируется вручную.
Современные технологии установки систем подогрева полов сегодня активно применяются в жилищной и социально-бытовой сфере. Благодаря им можно добиться максимально комфортного микроклимата в помещении, не затрачивая при этом излишних средств на отопление. В качестве теплоносителя в них может использоваться электричество или жидкость, а устройство контуров можно не только проектировать в процессе постройки, но и сделать более тёплым и уютным старый дом.
Подключение тёплого пола
Подключение тёплого пола является темой нашей сегодняшней публикации. Мы расскажем о двух наиболее популярных способах их обустройства: водяном, функционирующем от газового котла – это вариант для частных домов, и электрическом кабельном, который годится и для квартиры.
Схемы обустройства водяного пола
Полы, теплоносителем в которых является вода (антифриз), могут подключаться по самым разным схемам. Откуда берётся такое разнообразие?
Есть разные способы подключения водяного теплого пола
Всё дело в том, что:
- пол может подключаться к котлу напрямую, а может и через существующую систему отопления;
- котёл может работать только на контур пола, а может ещё одновременно обеспечивать дом горячей водой и подавать теплоноситель на радиаторы основного отопления;
Принцип действия водяного теплого пола
- имеет значение разновидность и мощность котла, в котором может быть встроен циркуляционный насос. Обычно это настенные водонагреватели – в напольных котлах насоса нет, и его приходится монтировать отдельно;
- в комбинированных системах, имеющих несколько контуров, температура теплоносителя должна быть разной. В батареях она может составлять 70-80 градусов, для раздачи на краны достаточно +45. А вот для тёплого пола оптимально 35 градусов (максимум 55), так как эта отопительная система является низкотемпературной.
Принцип укладки водяного пола
Так что обобщать технологии подключения напольного контура к котлу было бы в корне неправильно. Поэтому наиболее часто применяемые схемы мы рассмотрим каждую по отдельности, а вам уже решать, какая из них применима в конкретной ситуации.
Калькулятор длины контура труб теплого пола
Вариант 1. Прямое подключение к котлу
Эта схема самая простая, так как в ней котёл работает только на тёплый пол. Чаще всего такой вариант применяют в банях, когда постоянного отопления там не требуется, а вода для помывки нагревается каменкой. Либо когда подогреваемый пол является единственным источником тепла в доме, например, дачном.
Прямое подключение к котлу
При этом котёл настраивается на температуру пола, а нагретая вода поступает от котла сразу в коллектор пола, проходит по его контуру и, медленно остывая, возвращается снова в нагреватель. При этом котёл (если он газовый) лучше выбрать конденсационного типа, так как он максимально адаптирован к низкотемпературному режиму работы.
Схема обычного и конденсационного котлов
В твердотопливных нагревателях невозможно регулировать температуру, как в газовых котлах, поэтому для этой цели в систему придётся включить расширительный бак.
Расширительный бак
Примечание! Очень эффективно такая система будет работать при подключении через тепловой насос. Благодаря особому устройству теплообменника он может не только подогревать пол, но и снабжать вас горячей водой. Однако этот вариант не для всех климатических условий, поэтому говорить о нём, как о распространённом, мы не будем.
Принцип работы теплового насоса
При подключении контура пола напрямую к котлу основным узлом является распределительный коллектор. Информацию о том, как он монтируется, вы можете найти на нашем сайте.
Расчет мощности теплого водяного пола
Вариант 2. Подключение через трёхходовой клапан
Несколько иным по сборке и принципу работы является вариант подключения обогреваемого пола через трёхходовой клапан, который на схеме снизу показан стрелкой.
- Такая схема применяется в случаях, когда кроме тёплого пола в системе присутствует ещё и контур основного отопления. Температуры теплоносителя в них будут разными, поэтому и нужен смесительный клапан.
Подключение через трёхходовой клапан
- Это устройство не только регулирует подачу воды в контур (монтируется на подающей трубе перед циркуляционным насосом), но и одновременно с помощью встроенного термостата контролирует её температуру, подмешивая холодный теплоноситель к горячему. При этом давление в трубопроводе соответствует давлению, настроенному на насосе.
- Однако точно дозировать количество воды для подмеса клапан не может, поэтому температура в контуре пола может оказаться или недогретой, или слишком горячей. Задача решается путём подсоединения к нему сервопривода, так как именно он балансирует работу системы и предохраняет полы от перегрева.
Клапан смесительный трехходовой
На заметку! Если площадь отапливаемого пола небольшая, можно внедрить в систему не трёх-, а двухходовой клапан. Он имеет меньшую пропускную способность, а принцип смешивания теплоносителя в нём несколько отличается. Но в целом вариант вполне надёжный и отлично подойдёт для маленького контура.
Схема со смесительным клапаном вполне доступна для самостоятельного монтажа, а оборудование для неё не требует больших затрат.
Вариант 3. Подсоединение пола через смесительный узел
Это ещё один способ подключения тёплого пола к системе, имеющей контуры с разными температурами теплоносителя. Его очень удобно использовать при устройстве большого количества контуров, в помещениях, располагающихся на разных этажах.
Подсоединение пола через смесительный узел
В такой системе остывший теплоноситель с обратной трубы подмешивается к горячему. Кроме смесительного клапана, о котором говорилось выше, узел для смешивания горячей и остывшей жидкости содержит два коллектора, циркуляционный насос, клапаны, препятствующие обратному оттоку теплоносителя.
Но самое главное — в нём есть балансировочный клапан, который может дозировать количество остывшего теплоносителя. Соответственно, температура теплоносителя на выходе из узла будет наиболее стабильной и пол никогда не перегреется. В этом и есть основное преимущество данной схемы перед предыдущим вариантом.
Смесительно-насосный узел для теплого пола
Примечание! Смесительно-насосный узел можно купить от производителя в максимальной заводской готовности, а можно собрать и самостоятельно из купленных по-отдельности деталей. Как это делается, вы узнаете из пошаговой инструкции, которая имеется на нашем сайте.
Структура смесительного узла будет зависеть от того, сколько именно и каких контуров она обслуживает, и какой вид смесительного клапана в неё внедряется. Если трёхходовой – то выглядеть узел в сборе будет так, как показано на фото.
Как выглядит собранный смесительный узел
Вариант 4. Подсоединение контура через отопление с использованием термомонтажного модуля
Данная схема применяется, когда дом уже эксплуатируется и хозяин не хочет принципиально менять систему отопления, переделывая её полностью, а тёплый пол нужно сделать только в одном небольшом помещении: кухне, санузле, в тамбуре на входе в дом.
- При использовании такой схемы теплоноситель поступает в контур пола не от котла, а из радиатора. Его температуру в данном случае снизить невозможно, поэтому придётся довольствоваться той, что есть в существующем отоплении, если оно центральное (правда, делать это в квартирах многоэтажных домов не разрешается), или настраивать работу котла так, чтобы избежать перегрева пола.
Подключение теплых полов к центральному отоплению напрямую
- Для регулирования температуры пола на обратной трубе устанавливается вот такой, как на фото, автономный модуль, состоящий из клапана с воздухосбросом и терморегулирующей головкой, который можно купить в готовом варианте или собрать из отдельных деталей. Под него в стене делается выемка, которая потом закрывается пластиковой крышкой, а на виду остаётся только головка регулятора.
Автономный модуль для регулирования температуры пола
- Принципиальное отличие этой схемы от прочих заключается в том, что горячая вода из радиатора заходит в обособленную петлю пола, остывает там до нужной температуры, а затем продвигается далее, уступив место новой порции теплоносителя.
- Этот способ не слишком комфортен, так как вероятность перегрева пола всё же остаётся. Однако для маленьких помещений типа ванной или лоджии, в которых люди не находятся длительное время, вполне подходит. Во всяком случае, по цене такая схема наиболее выгодна, да и монтируется очень просто.
Если сравнивать надёжность и эффективность всех представленных схем, на первое место можно поставить вариант номер три с подключением через насосно-смесительный узел.
Особенности устройства и подключения кабельного пола
Виды электрического теплого пола
Электрические полы могут монтироваться из инфракрасной плёнки или стержневых матов, но мы уделим внимание кабельному варианту, который монтируется под стяжку. Это современное и очень надёжное решение, позволяющее организовать полы с подогревом не только в частном доме, но и в квартире, а также отапливать помещения, в которых нет воды, но есть электричество.
- Технология монтажа такого пола намного проще водотрубного. Здесь главное — правильно подсоединить провода к терморегулятору. Базовым элементом этой системы является греющий кабель, и при его покупке следует выяснить его мощность по отношении к единице длины. Важно, чтобы этот показатель не превышал 21 Вт/м и не был менее 17 Вт/м.
Монтировать кабельный пол проще, чем водяной
- Для обустройства подогреваемых полов можно использовать саморегулирующийся кабель. Но у него есть один минус. Уровень выделяемого им тепла зависит от температуры окружающей среды, и если пол закрыть ковром или мебелью, либо облицевать пол керамической плиткой, пол будет самостоятельно охлаждаться.
- Поэтому в таких системах чаще используется резистивный кабель как наиболее оптимальный вариант, подходящий для любых типов покрытий. Он может быть одножильным или двужильным, толщиной до 3-х и 5-ти мм соответственно. Монтируется такой кабель проще, а вот стоит дороже. Провода минимальной толщины (2-3 мм) укладывают под сухую стяжку, а толстые заливают монолитным способом.
Кабельный теплый пол
Вторым по значимости элементом, с помощью которого, собственно, и управляется вся система, является терморегулирующее устройство. Его стоимость составляет львиную долю цены пола, но без него никуда. Сэкономить можно разве что, приобретая модель с минимальным набором опций. А вариантов существует множество, есть и беспроводные, и сенсорные, и кнопочные.
Терморегулятор для теплого пола
Подбирать термостат вам всё равно придётся самостоятельно, так как в комплект пола он не входит.
Монтаж кабеля
Работы по монтажу кабеля достаточно просты. Для наглядности представим инструкцию в виде таблицы с картинками и комментариями.
Кабельный теплый пол Electrolux Twin Cable
Таблица. Пошаговая инструкция по монтажу.
| Шаги, фото | Описание работ |
|---|---|
|
Шаг 1. Расчёт площади подогреваемого пола |
Количество кабеля, необходимого для обогрева комнаты, рассчитывается за минусом площади, занимаемой стационарной мебелью. Максимальная мощность двужильного кабеля составляет 2500 КВт, и если требуется больше, то укладывают несколько кабельных секций. |
|
Шаг 2. Подготовительные работы, связанные с установкой термостата |
Сначала подготавливается место под установку регулятора. Оно может быть любым – главное, чтобы не ближе 30 см к полу и не мешал расстановке мебели. Если пол монтируется в помещении с повышенной влажностью (ванной, бане), термостат лучше расположить с наружной стороны стены. |
|
Шаг 3. Сверление выемки под коробку регулятора |
Далее с помощью дрели с корончатой насадкой сверлится отверстие под корпус терморегулятора. |
|
Шаг 4. Нарезка штрабы под провод |
Болгаркой нарезается штраба сечением 20*20 мм для прокладки провода. |
|
Шаг 5. Уборка в помещении |
По окончании подготовки стены к монтажу терморегулятора следует заняться подготовкой пола к укладке кабеля. Начинаете с уборки. |
|
Шаг 6. Грунтование чернового пола |
Если основание пола бетонное, его нужно загрунтовать, чтобы оно не пылило. |
|
Шаг 7. Укладка теплоизолятора |
Даёте грунту высохнуть и стелете теплоизолятор фольгой вверх, чтобы тепло отражалось в комнату.На заметку! В данном случае кабельный пол монтируется в квартире, а в качестве утеплителя используется материал на основе вспененного полиэтилена. Но если у вас, допустим, полы по грунту на первом этаже частного дома, вы можете взять и более толстый утеплитель ППС или даже сделать 2 слоя. Главное, чтобы сверху была фольга. |
|
Шаг 8. Фиксация полотен скотчем |
Чтобы полотна не смещались и не образовывались мостики холода, их нужно закрепить специальным фольгированным скотчем. |
|
Шаг 9. Нарезка монтажной ленты |
Для раскладки кабеля используется металлическая монтажная лента. Нарезаете её на полосы нужной длины, для чего необходимо иметь под рукой ножницы по металлу. |
|
Шаг 10. Монтаж ленты |
Лента монтируется к основанию параллельно с шагом 50 — 100 см. К бетону крепление производится с помощью дюбелей и пластиковых саморезов. |
|
Шаг 11. Укладка кабеля |
Приступаете к раскладке кабеля. При этом имейте в виду, что между ним и стеной должно быть расстояние минимум 5 см, а если в комнате есть радиатор или другой отопительный прибор, то от него до крайней петли кабеля должно быть более 10 см. |
|
Шаг 12. Расчёт шага укладки кабеля |
Чтобы правильно уложить кабель, нужно рассчитать шаги. Это делается по формулам, которые вы видите на фото. При укладке нужно стараться, чтобы отклонения от расчёта составляли не больше 1 см. |
|
Шаг 13. Крепление кабеля в монтажной ленте |
Монтаж секции начинается с подводки кабеля к месту расположения терморегулятора. Конец кабеля, соединённый посредством полимерной муфты с проводом термодатчика, фиксируется в монтажной ленте так, как показано на фото. И с этого места начинается раскладка контура. |
|
Шаг 14. Раскладка кабеля змейкой |
По всей обогреваемой площади старайтесь чётко соблюдать шаг укладки кабеля. Он не должен чрезмерно натягиваться и пересекаться, следите так же, чтобы не было изломов. Между витками не должно быть меньше 8 см. |
|
Шаг 15. Протяжка конца кабеля с датчиком в гофру |
Концевик с температурным датчиком пола вставляете в гофру и закрываете её заглушкой. |
|
Шаг 16. Укладка гофры в штрабу |
Укладываете гофру в подготовленную ранее штрабу так, чтобы конец с датчиком плавной линией опускался на пол. |
|
Шаг 17. Укладка гофры с датчиком пола |
Радиус изгиба трубки не должен превышать 5 см. Длина той части гофры, которая лежит на полу, составляет примерно полметра от места изгиба. |
|
Шаг 18. Фиксация датчика в трубке |
Положение датчика необходимо зафиксировать всё к той же монтажной ленте. Так как диаметр трубки слишком большой по сравнению с кабелем, делается это с помощью пластикового хомута.Примечание! Длина трубки должна быть такой, чтобы её второй конец доходил до коробки терморегулятора. Это позволит при необходимости заменить датчик без демонтажа покрытия пола. |
|
Шаг 19. Вывод конца кабеля к терморегулятору |
Конец кабеля – тот, с которого начиналась его укладка по контуру, вдоль стены выводится к месту расположения штрабы. |
|
Шаг 20. Подключение кабеля к термостату |
Остаётся только подсоединить провода к терморегулятору. Сделать это несложно, так как клеммы на его тыльной стороне обозначены цветом, соответствующим цвету монтажных проводов. Инструкция так же прилагается. |
|
Шаг 21. Подготовка концов провода к соединению |
Концы проводов нужно облудить, подключить к термостату, и, включив на минуту электричество, проверить работоспособность системы. Замеряете сопротивление мультиметром, и записываете показания в паспорт. |
|
Шаг 22. Зарисовка контура пола |
Пример вырезанного технологического окошка
Если ваш тёплый пол будет закрываться монолитной стяжкой, то перед тем, как приступить к её выполнению, в теплоизоляторе, на расстоянии 30-40 см друг от друга, нужно вырезать вот такие, как на фото, технологические окошки. При замоноличивании они заполняются раствором и намертво фиксируют подложку с кабелем в стяжке.
Цены на теплые полы Caleo
теплые полы Caleo
Видео — Подключение теплого пола к системе отопления. 4 способа подключения
</ol>
Вы приобрели новый отопительный агрегат, намереваясь самостоятельно установить и подключить к теплосети частного дома. Монтаж и обвязка котла выполняется различными способами, зависящими от используемого энергоносителя, типа трубной разводки и наличия дополнительного оборудования:
- буферной емкости;
- бойлера косвенного нагрева;
- второго теплогенератора.
Чтобы помочь вам правильно обвязать котел с системой отопления своими руками, предлагаем рассмотреть существующие варианты подключения, затем выбрать подходящую схему.
Варианты обвязки газовых отопителей
К монтажу и подключению газовых котлов предъявляются строгие нормативные требования:
- высота потолков помещения топочной – не ниже 2 м, минимальный объем – 8 м³ при мощности оборудования до 60 кВт;
- в котельной нужна приточно-вытяжная вентиляция (трехкратный воздухообмен + дополнительный приток на горение), на кухне обязательно предусматривается форточка;
- перед креплением настенной модели теплогенератора деревянную конструкцию необходимо защитить листом металла;
- минимальная ширина прохода с лицевой стороны агрегата – 1 м, боковой проход – 60 см, отступ от стены до корпуса – 3 см;
- длина горизонтальной подводки к основному дымоходу – максимум 3 м, диаметр трубы равен или больше сечения выходного патрубка отопителя.
Примечание. Соблюдение указанных требований контролирует компания – поставщик газа, дающая разрешение на присоединение водогрейного аппарата к магистрали. При устройстве автономного отопления от газгольдера смонтированная система топливоподачи сдается в эксплуатацию соответствующей службе.
К обвязке газового котла с системой водяного отопления нет строгих требований, схема должна обеспечивать эффективную и безопасную работу агрегата. Правильность подсоединения к радиаторам либо теплым полам (ТП) в частном доме контролирующие службы не проверяют, ответственность целиком несет исполнитель работ.
Подключение настенного котла
Обвязать подвесную модель газового теплогенератора значительно проще, нежели напольную. Эти агрегаты представляют собой готовые котельные в миниатюре, укомплектованные необходимым оборудованием:
- циркуляционным насосом;
- расширительным баком;
- группой безопасности, состоящей из предохранительного клапана, манометра и автоматического поплавкового воздухоотводчика;
- двухконтурные версии оборудованы дополнительным либо совмещенным битермическим теплообменником, греющим воду на нужды ГВС.

Справка. Одноконтурные «настенники» зачастую оснащаются специальным патрубком для стыковки с нагревательным змеевиком накопительного бойлера. Установленный внутри корпуса электрический трехходовой клапан переключает режимы отопление/ГВС по команде контроллера, получающего сигналы термостата.
Для нормальной работы и удобства обслуживания настенного отопителя соблюдайте следующие правила:
- Все коммуникации, подведенные к котлу, должны при необходимости быстро перекрываться. Решение: устанавливаем на входные и выходные (газовые, водяные) патрубки агрегата шаровые краны, как сделано на фото.
- В обратную линию отопления врезаем фильтр – грязевик, предотвращающий попадание песка из системы внутрь теплогенератора. Элемент ставим горизонтально, «носиком» с пробкой вниз, в другом положении чистка сетки затруднена.
- Аналогичный грязевик стоит применить на ветке холодного водоснабжения, подключаемой к двухконтурному аппарату.
- В самой нижней точке отопительной сети ставим штуцер подпитки от водопровода. Перед врезкой в магистраль монтируем отсекающий кран и обратный клапан пружинного типа. Подробнее организация подпитки описывается в нашей пошаговой инструкции.

Коммуникации к теплогенератору можно провести любыми пластиковыми трубами – спаять из полипропилена, собрать из металлопластика или сшитого полиэтилена. Аварийный перегрев указанным трубопроводам не грозит. Выше представлена типовая схема обвязки газового двухконтурного котла с радиаторной сетью, ГВС и водопроводом.
Примечание. Все подвесные отопители – атмосферные, турбированные, конденсационные – рассчитаны на работу с системой закрытого типа. Для тепловой сети с естественной циркуляцией воды понадобится напольный энергонезависимый котел.
Одноконтурный агрегат обвязывается по аналогичной схеме, но без водопроводных коммуникаций. Подробнее о правильном подключении «настенника» рассказывается на видео.
В загородных коттеджах большой площади (свыше 200 м²) с 3—6 контурами отопления ставится гидрострелка либо собирается схема первичных/вторичных колец, описанная в конце настоящей публикации.
Стыковка с бойлером косвенного нагрева
Если настенный теплогенератор снабжен патрубком для подсоединения накопительного бака, то обвязка выполняется согласно предыдущей схеме, только добавляется 1 стык с шаровым краном. Поскольку в дешевых версиях котлов подобный штуцер (и переключающий клапан внутри) не предусмотрен, воспользуйтесь схемой, показанной ниже на чертеже.
Чтобы связать простой одноконтурный отопитель со стационарным бойлером ГВС, приобретите трехходовой электроклапан и механический термостат с погружным датчиком, вставляемым внутрь соответствующей гильзы бака. Как функционирует такое подключение:
- Приоритет нагрева всегда находится на стороне бойлера. Пока термодатчик фиксирует недостаточно высокую температуру емкости (настраивается вручную), весь теплоноситель направляется в греющий змеевик.
- Когда вода достигнет требуемой температуры, накладной датчик оповестит контроллер котла, а тот запустит сервопривод клапана и переключит поток теплоносителя на батареи либо контуры напольного обогрева.
- По мере водоразбора из емкости или естественного остывания температура воды в баке снижается. Термоэлемент сигнализирует электронному блоку котла, клапан снова переводит теплоноситель на бойлер.

Справка. Теплогенератор, правильно подобранный по мощности, нагревает емкость ГВС за 15—25 минут. Горелка работает в максимальном режиме.
Схемы для напольного теплогенератора
Главное отличие обвязки стационарного котла от настенного заключается в добавлении вспомогательных элементов, которые отсутствуют в его конструкции изначально:
- циркуляционный насос – ставим на подачу или «обратку», разницы никакой нет;
- для беспроблемного снятия насоса по бокам предусматриваем 2 крана;
- расширительный мембранный бак подключаем к обратной линии, на подводке тоже устанавливаем отсекающую арматуру;
- сразу на выходе из отопителя монтируем отдельную группу безопасности без всяких кранов.
Остальные детали обвязки – краны, грязевики – применяем согласно схеме. Мы сразу решили показать подсоединение двухконтурного напольного агрегата, чтобы не делать несколько идентичных картинок.

Замечание. Существуют напольные котлы импортного производства (например, Protherm), оборудованные по образцу настенных аппаратов – расширительной емкостью, насосом, предохранительным клапаном и даже встроенным бойлером. Такие теплогенераторы обвязываются по аналогии с подвесными котлами и могут работать только в закрытой системе с избыточным давлением теплоносителя.
Простейшие напольные модели с механической газовой автоматикой не включаются в домовую электросеть и подсоединяются к гравитационной (самотечной) системе водяного отопления по похожей схеме. В чем разница:
- диаметр подключаемых магистралей – 40…50 мм (внутренний);
- трубы подводятся к агрегату с уклоном 3—5 мм на 1 метр длины;
- применяется расширительный бачок открытого типа, устанавливаемый в наивысшей точке – на подающем стояке;
- вспомогательный насос монтируется на байпасе вместе с грязевиком и запорной арматурой.

Ставить в открытую систему группу безопасности бессмысленно – избыточное давление в сети равно нулю, манометр ничего не покажет, а сбросной клапан никогда не сработает. Воздухоотводчик тоже бесполезен – пузыри уходят в атмосферу через расширительный резервуар в процессе заполнения.
Если необходимо подвязать к навесному агрегату контуры ТП и радиаторы, система делится на 2 ветки. К одной подключается распределительный коллектор теплых полов, ко второй – радиаторная сеть.

Как обвязывать котлы на твердом топливе
Схема подсоединения дровяного теплогенератора призвана решить 3 задачи (помимо снабжения батарей теплоносителем):
- Предотвращение перегрева и закипания ТТ-котла.
- Защита от холодной «обратки», обильного выделения конденсата внутри топливника.
- Работа с максимальным КПД, то есть, в режиме полноценного горения и высокой теплоотдачи.
Примечание. Для агрегатов с чугунным теплообменником важна защита от температурного шока, ведущего к растрескиванию секций. Явление возникает в закрытой системе, когда из-за отключения света циркуляция воды останавливается. После подачи электроэнергии остывший теплоноситель резко охлаждает чугун, в результате образуются трещины.
Представленная схема обвязки твердотопливного котла с трехходовым смесительным клапаном позволяет защититься от конденсата в топке и вывести теплогенератор на режим максимальной эффективности. Как это работает:
- Пока система и отопитель не прогреты, насос гоняет воду по малому котловому контуру, поскольку трехходовой вентиль закрыт со стороны радиаторов.
- Когда теплоноситель нагревается до 55—60 градусов, настроенный на указанную температуру клапан начинает подмешивать воду из холодной «обратки». Теплосеть загородного дома постепенно прогревается.
- По достижении максимальной температуры клапан полностью закрывает байпас, вся вода из ТТ-котла уходит в систему.
- Установленный на обратной линии насос прокачивает воду через рубашку агрегата, не давая последнему перегреться и вскипеть. Если поставить насос на подаче, камера с крыльчаткой может заполниться паром, перекачивание прекратится и котел гарантированно закипит.
Рекомендация. Мы не советуем обвязывать котлы на дровах пластиковыми трубами, по крайней мере, со стороны подачи. Лучше использовать медь, оцинкованную сталь или нержавейку.
Принцип нагрева с помощью трехходового вентиля применяется для обвязки любых теплогенераторов на твердом топливе – пиролизных, пеллетных, прямого и длительного горения. Исключение – гравитационная разводка, где вода движется слишком медленно и не провоцирует выпадение конденсата. Клапан создаст высокое гидравлическое сопротивление, препятствующее самотеку.
Если производитель оснастил твердотопливный агрегат водяным контуром, змеевик можно использовать для аварийного охлаждения в случае перегрева. Заметьте: предохранитель на группе безопасности срабатывает от давления, а не температуры, поэтому не всегда способен защитить котел.
Проверенное решение – подключаем змеевик ГВС к водопроводу через специальный клапан теплового сброса, как показано на схеме. Элемент сработает от температурного датчика и в нужный момент пропустит через теплообменник большой объем холодной воды.
Использование буферной емкости
Лучший способ повысить эффективность ТТ-котла – подключить к отоплению через буферную емкость. На входе теплоаккумулятора собираем проверенную схему с трехходовым смесителем, на выходе ставим второй клапан, поддерживающий требуемую температуру в батареях. Циркуляцию в отопительной сети обеспечивает второй насос.

Что мы выигрываем благодаря тепловому аккумулятору:
- котел горит на максимуме и достигает заявленного КПД, топливо используется эффективно;
- вероятность перегрева резко снижается, поскольку агрегат сбрасывает излишки тепла в буферный бак;
- теплоаккумулятор играет роль гидрострелки, к емкости можно подключить несколько ветвей отопления, например, радиаторы I и II этажа, напольные греющие контуры;
- полностью прогретый резервуар поддерживает работу системы в течение длительного времени, когда дрова в топке котла прогорели.
Примечание. Заводские теплоаккумуляторы зачастую комплектуются электрическими нагревателями – ТЭНами, поддерживающими температуру воды в верхней зоне емкости. Как сделать обвязку отопителя и емкости, смотрите на видео:
ТТ-котел и накопительный водонагреватель
Чтобы с помощью дровяного теплогенератора загружать бойлер — «косвенник», нужно последний врезать в котловой контур, как изображено на картинке. Поясним функции отдельных элементов схемы:
- обратные клапаны не дают теплоносителю течь в другую сторону по контурам;
- второй насос (достаточно взять маломощную модель 25/40) обеспечивает циркуляцию через спиральный теплообменник водонагревателя;
- термостат отключает этот насос, когда бойлер достигает заданной температуры;
- дополнительный воздухоотводчик препятствует завоздушиванию подающей линии, которая окажется выше штатной группы безопасности.
Аналогичным способом можно стыковать бойлер с любым котлом, не оснащенным электронным блоком управления.
Электрические и дизельные теплогенераторы
Подключение котла на солярке к радиаторной системе выполняется идентично обвязке газоиспользующих установок. Причина: дизельный агрегат функционирует по аналогичному принципу – управляемая электроникой горелка пламенем нагревает теплообменник, поддерживая заданную температуру теплоносителя.
Уточнение. Рекомендация не касается отопителей, оборудованных самодельным горелочным устройством, сжигающим дизель и отработанное масло, например, факельной горелкой Бабингтона. Здесь нужен индивидуальный подход.
Электрокотлы, в которых вода прогревается ТЭНами, индукционным сердечником либо за счет электролиза солей, тоже подсоединяются к отоплению напрямую. За поддержание температуры и безопасность отвечает автоматика, расположенная в электрическом шкафу, подключаемом к сети согласно приведенной электросхеме. Другие варианты присоединения показаны в отдельной публикации о монтаже электрических котлов отопления.
Настенные мини-котельные, оборудованные трубчатыми нагревателями, предназначены только для закрытых систем отопления. Для работы с самотечной разводкой понадобится электродный либо индукционный агрегат, который обвязывается по стандартной схеме:

Системы с двумя котлами
Если необходимо организовать нагрев теплоносителя в закрытой схеме от двух теплогенераторов, используйте принцип параллельного включения. Поясним алгоритм совместной работы двух котлов – электрического и твердотопливного (обвязка показана на рисунке):
- Основным источником тепла выступает ТТ-котел, подключенный стандартным способом через трехходовой вентиль. Чтобы потоки не кольцевались в другом направлении, на каждой ветке установлен обратный клапан.
- Когда закладка дров прогорает, воздух в доме начинает остывать. Падение температуры фиксирует комнатный термостат и запускает электрокотел с насосом.
- Снижение температуры в подающей линии ТТ-котла до 50—55 °C заставляет накладной термостат вырубить циркуляционный насос твердотопливного контура.
- После очередной загрузки дров труба подачи нагревается, термодатчик запускает насос и приоритет нагрева возвращается к твердотопливному агрегату. Комнатный терморегулятор больше не включает электрокотел, поскольку температура воздуха не падает.

Важный момент. Вышеописанный вариант обвязки можно применять для любой пары котлов. При монтаже настенного отопителя второй насос не ставится.
Два теплогенератора, например, газовый и электрический, легко обвязываются через теплоаккумулятор. Включение и остановку обоих котлов можно организовать различными способами – по температуре воды в баке, по времени через таймер. Обратные клапаны здесь не нужны.
Если необходимо состыковать 2—3 единицы теплосилового оборудования с несколькими отопительными контурами, лучше собрать схему первичных / вторичных колец. Принцип следующий: все источники тепла и потребители со своими насосами присоединяются к общему кольцу из трубы увеличенного диаметра Ø26…40 мм (в зависимости от числа веток). Циркуляцию внутри кольца обеспечивает отдельный насос.
В системе с естественным движением теплоносителя два котла тоже объединяются параллельно. Здесь важно выдержать уклоны труб Ø40…50 мм, а также избегать резких поворотов, используя колена под углом 45° либо отводы с больши́м радиусом изгиба.
Совет. Последовательное соединение 2 агрегатов имеет право на жизнь, но подобную обвязку лучше не использовать. Вода, прогретая в первом котле, пройдет сквозь холодный теплообменник второго и обязательно потеряет часть тепла.
Заключение
Описывая варианты обвязки котлов, мы перечислили простые методы, доступные для самостоятельного монтажа. Но помните: выбранную схему еще нужно привязать к вашим конкретным условиям. Где-то не хватает места для размещения оборудования или трубы смонтированы неудобно, у кого-то котел стоит впритык к буферной емкости. Поэтому перед сборкой рекомендуем проконсультироваться с толковым сантехником либо инженером – проектировщиком.
Используемые источники:
- https://domikelectrica.ru/sxemy-podklyucheniya-vodyanogo-teplogo-pola-k-sisteme-otopleniya/
- https://eurosantehnik.ru/sxemy-podklyucheniya-vodyanogo-teplogo-pola.html
- http://teplodom1.ru/teplypol/230-shemy-teplogo-pola-konstruktivnaya-razmescheniya-oborudovaniya-podklyucheniy.html
- https://pol-exp.com/podklyuchenie-tyoplogo-pola/
- https://otivent.com/obvjazka-kotla-svoimi-rukami



































