Для автоматического поддержания температурного режима можно создать терморегулятор своими руками. Качественная самоделка будет выполнять свои функции не хуже, чем фабричный аналог. После тщательного изучения процесса сборки модернизация и ремонт не вызовут затруднений.

Понятие о температурных регуляторах
Изделия этой категории применяют для решения разных задач. По соответствующей настройке температурного порога подают питание (отключают):
- отопление в погребе;
- нагрев паяльной станции;
- циркуляционный насос котла.
Из приведенных примеров понятны базовые требования к точности, которую должна обеспечить подходящая схема терморегулятора. В некоторых ситуациях необходимо поддержание заданного уровня не ниже, чем ±1C°. Для контроля рабочих параметров нужна оперативная индикация. Существенное значение имеют нагрузочные способности.
Перечисленные особенности поясняют назначение типовых функциональных узлов:
- значение температуры фиксируют специализированным датчиком (резистором, термопарой);
- показания анализирует микроконтроллер или другое устройство;
- исполнительный сигнал поступает на электронный (механический) переключатель.
К сведению. Кроме рассмотренных частей, схема термореле может содержать дополнительные компоненты для подачи питания на электронагреватель, другую мощную нагрузку.
Принцип работы
Терморегулятор для инкубатора
Любая схема термостата действует на одинаковых принципах. Информация о температуре сравнивается с установленным значением. Пересечение определенного уровня активизирует исполнительное устройство для коррекции контролируемого параметра нужным образом.
Виды
Полуавтомат из инвертора своими руками
В простейшем варианте (реле холодильника) применяют механический переключатель. Для более точной регулировки (обороты двигателя) используют не только микроэлектронику, но и специализированное программное обеспечение.
Терморегулятор на трех элементах
Чтобы сделать простой терморегулятор своими руками схема для блока питания персонального компьютера подходит лучше других вариантов.

Термистором измеряют температуру в контрольной точке. Потенциометром устанавливают оптимальное значение для включения вентилятора. Изменять обороты данная схема не способна. Подключает индуктивную нагрузку MOSFET транзистор. Допустимо применение аналога с подходящими силовыми характеристиками.
Терморегуляторы для котлов отопления
Регулятор температуры своими руками можно сделать в рамках проекта модернизации старого котла. Не имеет значения вид топлива, хотя проще обеспечить хороший результат с применением газового оборудования.

Цифровой терморегулятор
В этом примере разработчики создавали устройство поддержания температурного режима в хранилище фруктов (овощей). Для анализа поступающих данных выбрана микросхема со следующими блоками:
- таймеры;
- генератор;
- два компаратора;
- модули обмена, сравнения и передачи данных.
При соответствующем положении переключателей светодиодная матрица показывает актуальное значение температуры или контрольный уровень. Кнопками в пошаговом режиме устанавливают нужный порог срабатывания.
Схема с регулировкой гистерезиса
Самодельный регулятор температуры
Терморегулятор для погреба
Создать функциональный термостат своими руками не слишком сложно. Тем не менее, надо реалистично оценивать собственные возможности. Следующие инструкции помогут принять правильное решение.
Простейшая схема
Чтобы исключить лишние трудности, применяют схему с блоком питания без трансформатора. Для выпрямления питающего напряжения используют обычный диодный мост. Необходимый уровень постоянной составляющей поддерживают стабилитроном. Конденсатором устраняют броски.
Типовой делитель подойдет для контроля напряжения. В одном плече устанавливают резистор, который реагирует на изменение температуры. Для управления исполнительным устройством подойдет реле.
Прибор для помещения
Это устройство можно использовать для поддержания температурного режима в мини-теплице, другом ограниченном объеме. Основной элемент – микросхема операционного усилителя, которая включена в режиме сравнения напряжений. Точную и грубую настройку порога срабатывания выполняют с помощью резисторов R5 и R4, соответственно.
Терморегулятор для инкубатора
На микросхеме LM 311
Этот вариант предназначен для подключения электрических теплых полов, других мощных нагрузок. Следует обратить внимание на повышенную надежность изделия, которая обеспечена гальванической развязкой цепей со слабыми и сильными токами.
Схема для подключения мощной нагрузки
Необходимые материалы и инструменты
В некоторых ситуациях понадобятся навыки изготовления сложной печатной платы. Простейшие схемы собирают за несколько минут с применением паяльника и технологии навесного монтажа. До выполнения рабочих операций необходимо приобрести:
- комплектующие детали;
- расходные материалы;
- измерительную аппаратуру.
Список покупок составляют на основе выбранной электрической схемы. Для защиты устройства от неблагоприятных внешних воздействий и улучшения внешнего вида создают соответствующий корпус.
Достоинства и недостатки
Плюсы и минусы отдельных схем оценивают с учетом реальных условий эксплуатации. Иногда выгодно затратить время и деньги на стадии реализации идеи с целью продления срока службы готового изделия. Нет смысла создавать самоделку, если фабричный аналог с официальными гарантиями стоит дешевле.
Как грамотно установить
Чтобы продлить срок службы терморегулятора, пользуются следующими рекомендациями:
- не устанавливают электронику без дополнительной защиты на открытом воздухе, в помещениях с повышенным уровнем влажности;
- при необходимости в неблагоприятную среду выносят контрольный датчик;
- исключают расположение регулятора напротив тепловых пушек, других «генераторов» холода или тепла;
- для повышения точности выбирают место без активных конвекционных потоков.
Как отремонтировать
Самодельный термодатчик своими руками восстановить нетрудно, так как известна технология проверки (настройки). Инструкции по ремонту фабричных изделий можно найти на официальном сайте производителя.
Видео
Огромное количество электрических приборов, используемых в быту и промышленности, основывают свою работу на определении уровня температуры окружающей среды. Измерительный элемент в них представляет собой датчик температуры, срабатывающий при нагревании или охлаждении до установленного уровня. Их можно приобрести в большинстве магазинов, ими комплектуются духовки, контроллеры и прочие устройства, но гораздо интереснее изготовить терморегулятор своими руками.
Далее мы рассмотрим принцип действия и варианты изготовления такой самоделки.
Содержание
Немного теории
Любой терморегулятор конструктивно включает в себя три основных блока:
- измерительный;
- логический;
- исполнительный.
Теоретически температурный датчик можно представить набором из четырех сопротивлений, среди которых три резистора будут представлены элементами с постоянными электрическими параметрами, а четвертый переменным. Они собираются в схему измерительного полуплеча, приведенную на рисунке 1 ниже:
На схеме показан принцип соединения резисторов для получения температурного датчика. Как видите, сопротивление R2 является переменным и меняет физическую величину в соответствии с изменениями температуры окружающей среды. При подаче одного и того напряжения питания в терморегуляторе, при изменении сопротивления в плече будет возрастать ток в цепи.
На основании изменений происходит анализ температурных колебаний в результате которого рабочий орган вызывает срабатывание терморегулятора и последующее отключение или включение оборудования.
Для измерения сопротивления резисторов в качестве логического элемента устанавливается микросхема, работающая в режиме компаратора. Ее задача сравнить электрические сигналы в двух плечах. Пример схемы регулятора температуры приведен на рисунке:
Здесь блок микросхемы U1A принимает сигналы от измерителя температуры на входы 2 и 3. При достижении температуры срабатывания, в плечах начнет протекать разный ток, и компаратор выдаст на управляющий элемент электронного терморегулятора сигнал о включении.
При остывании датчика термометра ток в плечах терморегулятора уравняется, и электронный блок выдаст управляющий сигнал на отключение. Приведенная электронная схема работает в двух устойчивых состояниях – отключенном и включенном, чередование рабочих режимов происходит в соответствии с заданной логикой.
Эта схема терморегулятора используется в работе куллера персонального компьютера, получая электроснабжение от блока питания, происходит сравнение тока в плечах. Когда блок питания перегреется, терморегулятор переведет транзистор в противоположное состояние и вентилятор запустится.
Такой принцип может применяться не только в вентиляторах, но и в ряде других устройств:
- для контроля работы электрического отопления по температурным показаниям в помещении;
- для установки уровня температуры в самодельном инкубаторе;
- при подключении теплого пола для контроля его работы;
- для установки температурного диапазона работы двигателя, с принудительным охлаждением или отключением системы при достижении граничного значения температуры;
- для паяльных станций или ручных паяльников;
- в системах охлаждения и холодильном оборудовании с логикой снижения температуры в определенных пределах;
- в духовках, печах как бытового, так и промышленного назначения.
Сфера применения терморегулятора ничем не ограничена, везде, где вы хотите получить контроль уровня температуры в автоматическом режиме с управлением питания, такое устройство станет отличным помощником.
Обзор схем
В зависимости от типа элементов, входящих в состав терморегулятора, различают механические и цифровые терморегуляторы. Работа первых основана на срабатывании реле, вторые имеют электронный блок, управляющий процессами. Примеры работы нескольких схем рассмотрим далее.
На приведенной схеме измерение происходит за счет резисторов R1 и R2, при температурных колебаниях переменный резистор R2 изменит величину падения напряжения. После чего через усилитель терморегулятора, представленный парой транзисторов, начнется протекание электротока через катушку реле K1.
Когда величина тока в соленоиде создаст магнитный поток достаточной силы, сердечник притянется и переключит контакты в другое положение. Недостатком такого терморегулятора является наличие магнитопроводящих частей, которые из-за гистерезиса вносят дополнительную поправку на температуру помимо измерительного органа.
Данный терморегулятор, в отличии от механического термостата, не использует подключение реле, поэтому является более точным. Его применение оправдано в тех ситуациях, когда несколько градусов могут сыграть весомую роль, к примеру, при контроле температуры нагрева двигателя или в инкубаторе.
Здесь изменение температурного режима фиксируется резистором R5, благодаря которому терморегулятор изменяет электрические параметры работы. Для сравнения и усиления разницы поступающего с полуплеч электрического параметра применяется микросхема К140УД7.
Для контроля нагрузки в схеме устанавливается тиристор VS1, в данном примере терморегулятора ограничение составляет 150Вт, но при желании может подбираться и другой параметр. Но следует учитывать, что эксплуатация тиристора в качестве ключа приводит к его нагреванию, поэтому с увеличением мощности необходимо установить радиатор для лучшей теплоотдачи.
Создаем простой терморегулятор
При ремонте бытовой электротехники вы могли сталкиваться с ситуацией, когда со строя выходил терморегулятор. Хоть это и небольшая микросхема, устанавливаемая для контроля величины нагрева или охлаждения чего-либо.
Увы, стоимость такого элемента заводского изготовления довольно высока, поэтому куда выгоднее собрать терморегулятор самому. Схема достаточно простого самодельного терморегулятора приведена на рисунке ниже.
Для его изготовления вам понадобится:
- понижающий трансформатор с 220 на 12 В;
- шесть диодов (в рассматриваемом примере используются IN4007);
- конденсаторы на 47 мкФ, 1 мФ и 2 мФ;
- микросхема для стабилизатора на 5В;
- транзистор (в рассматриваемом примере это КТ814А);
- стабилитрон с регулируемым параметром (TL431);
- резистивные элементы на 4,7; 160, 150 и 910 кОм;
- резистор с изменяемым сопротивлением на 150 кОм;
- термозависимый резистор 50 кОм;
- светодиод;
- электромагнитное реле 100 мА с питающим напряжением 12В (в рассматриваемом примере используется автомобильный вариант);
- кнопка и корпус.
Процесс изготовления состоит из таких этапов:
- При помощи паяльника соберите вышеперечисленные детали на печатную плату, как показано на схеме выше.
- После этого выведите измерительный орган для терморегулятора на открытое пространство, чтобы установить в нужную локацию.
- Установите переменный резистор на жесткий каркас и нанесите градуировку температурных режимов для настройки прибора.
- На клеммник подключите шнур питания.
В данном случае клеммник взят со старого прибора, располагавшегося в корпусе.
- Подключите все отдельно размещенные элементы к плате и закройте корпусом.
После сборки терморегулятора его можно установить в любое место, к примеру, для обогрева и подключить в цепь питания электрического котла. В случае, когда радиаторы отопления нагреют помещение до установленной температуры, контакты реле разорвут цепь и прекратят электроснабжение. При остывании цифрового термометра, снова произойдет включение отопления и снова пойдет нагрев. Если вас не устраивает температурный режим, его можно изменить настройкой датчика.
Терморегуляторы повсеместно применяются в различных целях: в автомобилях, отопительных системах различного типа, холодильных камерах и печах. Их работа заключается в отключении или включении приборов после достижения определённой температуры. Простой механический терморегулятор своими руками сделать нетрудно. Современные конструкции имеют более сложную схему, но при некотором опыте можно сделать аналоги и таких стройств.
1 Механический терморегулятор</span></h2>
На сегодня самые новые модели терморегуляторов управляются с помощью сенсорных кнопок, более старые модели — механическими. Большинство этих устройств имеют цифровую панель, где отображается температура теплоносителя в реальном времени, а также необходимый максимальный градус.
Производство таких устройств не обходится без их программирования, поэтому их цена очень высокая. Они позволяют настроить температурный режим по разным параметрам, к примеру, по часам или дням недели. Температура при этом будет меняться автоматически.
Если говорить о терморегуляторах для промышленных стальных печей, то сделать их самостоятельно будет сложно, так как они имеют сложную конструкцию и требуют внимания не одного специалиста. Такие в основном изготавливаются на заводах. Но сделать простой регулятор температуры своими руками для автономной отопительной системы, инкубаторов и т. п. — это несложная задача. Главное, придерживаться всех чертежей и рекомендаций по производству.
Для того чтобы понять, как работает терморегулятор, можно разобрать простую механическую конструкцию. Она работает по принципу открывания и закрывания дверки (заслонки) котла, чем уменьшает или увеличивает доступ воздуха к камере сгорания. Реагирует датчик, конечно же, на температуру.
Для производства такого устройства понадобятся следующие комплектующие:
- пружина для возврата;
- два рычага;
- две алюминиевые трубки;
- регулировочный узел (имеет вид кран-буксы);
- цепочка, которая соединяет две части (термостат и дверку).
Все комплектующие необходимо собрать и вмонтировать на котёл.
Работает устройство благодаря свойству алюминия расширяться под воздействием температуры. В связи с этим заслонка и закрывается. Если температура уменьшается, алюминиевая труба остывает и уменьшается в размерах, поэтому заслонка приоткрывается.
Но такая схема имеет и свои существенные минусы. Проблема в том, что определить таким образом, когда сработает заслонка, трудно. Чтобы приблизительно настроить механизм, нужны точные расчёты. Невозможно определить в точности насколько будет расширяться алюминиевая труба. Поэтому в большинстве случаев сейчас предпочитают устройства с электронными датчиками.
‘ >Самодельный механический терморегулятор для шахтного котлаРекомендуемЭлектрический терморегулятор для регулировки температуры отопления
2 Простой электронный прибор</span></h2>
Для более точной работы автоматического регулятора температуры без электронных комплектующих не обойтись. Самые простые терморегуляторы работают по схеме на основе реле.
Основными элементами такого устройства являются:
- пороговая схема;
- индикаторное устройство;
- датчик температуры.
Схема самодельного термостата должна реагировать на повышение (понижение) температуры и включать исполнительное устройство или приостанавливать его работу. Для реализации самой простой схемы следует использовать биполярные транзисторы. Термореле сделано по типу триггера Шмидта. Терморезистор будет выполнять функцию датчика температуры. Он будет изменять сопротивление в зависимости от температуры, которая настраивается в общем блоке управления.
Но кроме терморезистора, термодатчиком могут выступать:
- термисторы;
- полупроводниковые элементы;
- термометры сопротивления;
- биметаллические реле;
- термопары.
Используя схемы и чертежи из неизвестных источников, стоит иметь в виду, что зачастую они не соответствуют приложенному описанию. В связи с этим необходимо тщательно изучить весь материал, до того как приступить к изготовлению устройства.
Перед началом работ нужно определиться с температурным диапазоном устройства, а также его мощностью. Нужно учитывать, что для холодильника будут применяться одни комплектующие, а для отопительного оборудования — другие.
РекомендуемКак сделать дизельную горелку своими руками
2.1 Устройство из трёх комплектующих</span></h3>
Простой электронный термостат своими руками можно собрать для использования на вентиляторах и персональных компьютерах. Таким образом, можно понять принцип его работы. В качестве основы используется макетная плата.
Из инструментов понадобится паяльник, но если его нет или недостаточно опыта работы, то можно использовать и беспаечную плату.
Схема состоит из трёх элементов:
- силовой транзистор;
- потенциометр;
- термистор, который будет выполнять функцию датчика температуры.
Термодатчик (термистор) реагирует на повышение градусов, в связи с этим вентилятор будет включаться.
Для регулировки устройства сначала необходимо выставить данные для вентилятора в выключенном положении. После чего нужно включить компьютер и подождать когда он нагреется до определённой температуры, чтобы зафиксировать момент включения вентилятора. Настройка совершается несколько раз. Это позволит убедиться в эффективности работы.
Сегодня современные изготовители различных элементов и микросхем могут предложить большой выбор запчастей. Все они отличаются по техническим характеристикам и внешнему виду.
‘ >Терморегулятор своими рукамиРекомендуемКак сделать обогреватель из чугунной батареи своими руками
2.2 Регуляторы температуры для отопительных систем</span></h3>
При изготовлении и установке терморегулятора с датчиком температуры воздуха своими руками для отопительных систем необходимо точно откалибровать верхнюю и нижнюю черту. Это позволит избежать перегрева оборудования, что может привести к выходу из строя всей системы в лучшем случае. В худшем перегрев оборудования может привести к его взрыву и возможному летальному исходу.
Для этих целей понадобится прибор для измерения силы тока. С помощью чертежей и схем можно сделать наружное оборудование для регулировки температуры твердотопливного котла. Для работы можно использовать схему К561ЛА7. Принцип функционирования заключается в той же способности терморезистора уменьшать или увеличивать сопротивление при определённых температурных условий. Нужные показатели можно задать с помощью резистора переменного тока. Сначала напряжение подаётся на инвертор, а потом передаётся на конденсаторы, которые соединены с триггерами и контролируют их работу.
Принцип действия прост. При понижении градусов напряжение в реле возрастает. Если значение будет меньше нижних граничных показателей, вентилятор автоматически выключается.
Напаивать элементы лучше на слепыше. В качестве блока питания можно использовать устройство, которое работает в пределах 3−15 В.
Любое самодельное устройство, установленное на отопительную систему, может привести к выходу её из строя. Кроме этого, такие действия могут запрещаться службами государственного контроля. К примеру, если в доме установлен газовый котёл, то такое дополнительное оборудование может быть изъято газовой службой. В отдельных случаях даже выписываются штрафы.
‘ >Терморегулятор для ТЭН своими руками: схема и инструкция
2.3 Цифровое оборудование</span></h3>
Для изготовления современного прибора с точной регулировкой необходимых градусов без цифровых комплектующих не обойтись.
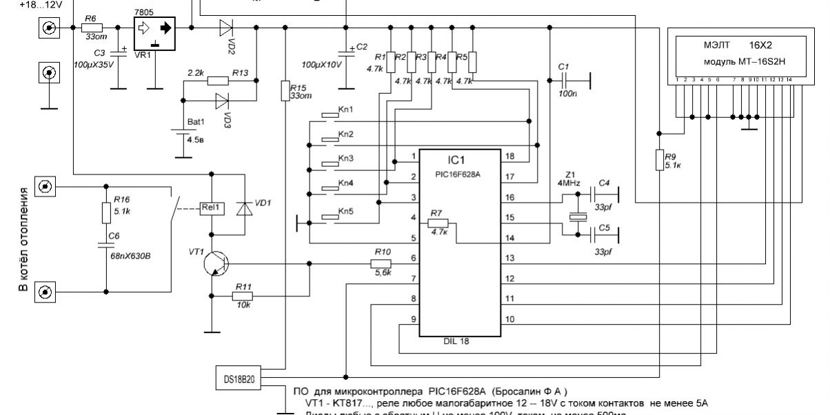
В качестве основной микросхемы используется PIC16F628A. С помощью такой схемы можно управлять различными устройствами электронного типа.
Принцип работы тоже не является очень сложным. К трёхзарядному индикатору с общим катодом подаются значения заданной (необходимой) температуры и существующей на данный момент.
Чтобы задать нужную температуру, в микросхеме есть два элемента sb1 и sb2, к которым в последующем припаиваются механические кнопки. Первый элемент служит для уменьшения температуры, а второй для увеличения.
Установка значения гистерезиса выполняется с одновременным нажатием при настройке кнопки sb3.
При самодельном изготовлении устройств важно не только правильно спаять и изготовить схему, но и разместить устройство на оборудовании в правильном месте. Сама плата должна быть защищена от попадания влаги и пыли, во избежание появления короткого замыкания, а соответственно выхода из строя устройства. Изоляция всех контактов также играет очень важную роль.
‘ >Терморегуляторы
3 Разновидности аппаратов на рынке</span></h2>
Сегодня компании, которые производят такое оборудование, предлагают покупателю 3 основные разновидности устройств. Все они работают на разных внутренних сигналах. Именно их функция заключается в контроле над температурой и её выравнивании в зависимости от настроек прибора (верхней и нижней черты).
Существует три вида внутренних сигналов:
- 1. Данные снимаются непосредственно с теплоносителя. В обиходе не очень популярный, так как его эффективность недостаточная. Принцип работы заключается в погружном датчике или другом подобном ему устройстве. Хотя с эффективностью есть проблемы, но на рынке относится к дорогому сегменту подобных устройств.
- 2. Внутренние воздушные волны. Этот вариант самый популярный, поскольку считается надёжным и экономичным. Он берёт данные не температуры теплоносителя, а непосредственно воздуха. Это позволяет добиться более высокой точности. Какой градус будет выставлен в блоке управления, такова и будет температура воздуха. Соединяется с отопительной системой с помощью кабеля. Такие модели постоянно усовершенствуются производителями, что делает их более удобными и функциональными.
- 3. Внешние воздушные волны. Функционирует на основе уличного датчика. Он срабатывает при любых изменениях погодных условий, и немедля реагирует, изменяя настройки отопительного оборудования.
Такие аппараты могут быть как электрическими, так и электронными. Сигнал терморегуляторы могут получать в автоматическом или полуавтоматическом режиме. Работа и изменение температуры может происходить благодаря контролю за температурой радиаторов и веток магистрали или фиксируя изменения мощности котла.
Сегодня на рынке есть много популярных моделей от топовых производителей, которые уже закрепили своё положение. К ним в первую очередь можно отнести E 51.716 и IWarm 710. Сам корпус небольших размеров и сделанный из пластполимера, который не горит. Несмотря на это в нём есть множество полезных функций. Дисплей, как на такие маленькие разеры, довольно большой. На нём отображаются все существующие данные. Стоят такие приборы в пределах 2500−3000 рублей.
К функциональным особенностям первой модели можно отнести возможность её монтажа в стену в любом положении, температура регулируется одновременно от самого пола, а также наличия кабеля длиной в 3 м. При монтаже необходимо подумать о том, будет ли свободный доступ к устройству для беспрепятственного управления им.
К вышеперечисленным плюсам можно добавить и некоторые минусы. К ним относится небольшй набор функций, которые есть в аналогах этих устройств. При пользовании это иногда вызывает дискомфорт. К тому же в этих моделях нет функции автоматического нагревания. Но при желании её можно доделать уже самостоятельно.
Таким образом, сделать самостоятельно терморегулятор или приобрести и установить готовую модель не составит никакого труда, если в точности придерживаться всех схем, чертежей и инструкций по изготовлению и монтажу. Это оборудование позволит сэкономить время хозяев на ручной регулировке температуры определённых приборов.
‘ >Классификация терморегуляторов. Выбор и установкаФото
Необходимость настройки температурного режима возникает при использовании различных систем теплового или холодильного оборудования. Вариантов много, и все они требуют наличия управляющего устройства, без которого работа систем возможна либо в режиме максимальной мощности, либо на полном минимуме возможностей. Контроль и настройка производятся с помощью терморегулятора — устройства, способного воздействовать на систему через датчик температуры и включать или отключать её по необходимости. При использовании готовых комплектов оборудования блоки управления входят в комплект поставки, но для самодельных систем приходится собирать терморегулятор своими руками. Задача не самая простая, но вполне решаемая. Рассмотрим её внимательнее.
Принцип работы терморегулятора
Терморегулятор — это устройство, способное реагировать на изменения температурного режима. По типу действия различают терморегуляторы триггерного типа, отключающие или включающие нагрев при достижении заданного предела, или устройства плавного действия с возможностью тонкой и точной настройки, способные контролировать изменения температуры в диапазоне долей градуса.
Существуют две разновидности терморегуляторов:
- Механический. Представляет собой устройство, использующее принцип расширения газов при изменении температуры, или биметаллические пластины, изменяющие свою форму от нагревания или охлаждения.
- Электронный. Состоит из основного блока и датчика температуры, подающего сигналы об увеличении или понижении заданной температуры в системе. Используется в системах, требующих высокой чувствительности и тонкой регулировки.
Механические устройства не позволяют обеспечить высокой точности настройки. Они являются одновременно и датчиком температуры, и исполнительным органом, объединёнными в единый узел. Биметаллическая пластина, используемая в нагревательных устройствах, представляет собой термопару из двух металлов с разным коэффициентом теплового расширения.
Главное предназначение терморегулятора — автоматическое поддержание необходимой температуры
Нагреваясь, один из них становится больше другого, отчего пластина изгибается. Контакты, установленные на ней, размыкаются и прекращают нагрев. При охлаждении пластина возвращается в изначальную форму, контакты вновь замыкаются и нагрев возобновляется.
Камера с газовой смесью — чувствительный элемент термостата холодильника или отопительного терморегулятора. При изменениях температуры меняется объём газа, что вызывает перемещение поверхности мембраны, соединённой с рычагом контактной группы.
В терморегуляторе для отопления используется камера с газовой смесью, работающая по закону Гей-Люссака — при изменении температуры меняется объём газа
Механические термостаты надёжны и обеспечивают устойчивую работу, но настройка режима работы происходит с большой погрешностью, практически «на глазок». При необходимости тонкой настройки, обеспечивающей регулировку в пределах нескольких градусов (или ещё тоньше), используются электронные схемы. Датчиком температуры для них служит терморезистор, способный различить мельчайшие изменения режима нагрева в системе. Для электронных схем ситуация обратная — чувствительность датчика слишком высока и её искусственно загрубляют, доводя до пределов разумного. Принцип действия состоит в изменении сопротивления датчика, вызванном колебаниями температуры контролируемой среды. Схема реагирует на смену параметров сигнала и повышает/понижает нагрев в системе до получения другого сигнала. Возможности электронных блоков контроля намного выше и позволяют получить настройку температуры любой точности. Чувствительность таких термостатов даже избыточна, поскольку нагрев и охлаждение — процессы, обладающие высокой инерционностью, которые замедляют время реакции на смену команд.
Область применения самодельного устройства
Изготовление механического терморегулятора в домашних условиях достаточно сложно и нерационально, поскольку результат будет работать в слишком широком диапазоне и не сможет обеспечить требуемой точности настройки. Чаще всего собирают самодельные электронные терморегуляторы, которые позволяют поддерживать оптимальный режим температуры тёплого пола, инкубатора, обеспечивать желаемую температуру воды в бассейне, нагрев парилки в сауне и т.д. Вариантов применения самодельного терморегулятора может быть столько, сколько систем, подлежащих настройке и регулировке температурного режима, имеется в доме. Для грубой настройки с помощью механических устройств проще приобрести готовые элементы, они недороги и вполне доступны.
Преимущества и недостатки
Самодельный терморегулятор обладает определёнными достоинствами и недостатками. Плюсами устройства являются:
- Высокая ремонтопригодность. Терморегулятор, сделанный самостоятельно, легко отремонтировать, поскольку его конструкция и принцип работы известны до мелочей.
- Расходы на создание регулятора намного ниже, чем при покупке готового блока.
- Существует возможность изменения рабочих параметров для получения более подходящего результата.
К недостаткам следует отнести:
- Сборка такого устройства доступна только людям, имеющим достаточную подготовку и определённые навыки работы с электронными схемами и паяльником.
- Качество работы устройства в большой степени зависит от состояния использованных деталей.
- Собранная схема требует настройки и юстировки на контрольном стенде или с помощью эталонного образца. Получить сразу готовый вариант устройства невозможно.
Основной проблемой является необходимость подготовки или, как минимум, участие специалиста в процессе создания прибора.
Как сделать простой терморегулятор
Изготовление терморегулятора происходит поэтапно:
- Выбор типа и схемы устройства.
- Приобретение необходимых материалов, инструментов и деталей.
- Сборка прибора, настройка, запуск в эксплуатацию.
Стадии изготовления прибора имеют свои особенности, поэтому их следует рассмотреть подробнее.
Необходимые материалы
В число необходимых для сборки материалов входят:
- Фольгированный гетинакс или монтажная плата;
- Паяльник с припоем и канифолью, в идеале — паяльная станция;
- Пинцет;
- Пассатижи;
- Лупа;
- Кусачки;
- Изолента;
- Медный соединительный провод;
- Необходимые детали, согласно электрической схемы.
В процессе работы могут понадобиться и другие инструменты или материалы, поэтому данный список не следует считать исчерпывающим и окончательным.
Схемы устройств
Выбор схемы обусловлен возможностями и уровнем подготовки мастера. Чем сложнее схема, тем больше нюансов возникнет при сборке и настройке устройства. В то же время самые простые схемы позволяют получить лишь наиболее примитивные приборы, работающие с высокой погрешностью.
Рассмотрим одну из несложных схем.
В данной схеме в качестве компаратора используется стабилитрон
На рисунке слева изображена схема регулятора, а справа — блок реле, включающий нагрузку. Датчик температуры — это резистор R4, а R1 — переменный резистор, используемый для настройки режима нагрева. Управляющим элементом является стабилитрон TL431, который открыт до тех пор, пока на его управляющем электроде имеется нагрузка выше 2,5 В. Нагрев терморезистора вызывает снижение сопротивления, отчего напряжение на управляющем электроде падает, стабилитрон закрывается, отсекая нагрузку.
Другая схема несколько сложнее. В ней использован компаратор — элемент, производящий сравнение показаний термодатчика и эталонного источника напряжения.
Подобная схема с компаратором применима для регулировки температуры тёплого пола
Любое изменение напряжения, вызванное увеличением или уменьшением сопротивления терморезистора, создаёт разницу между эталоном и рабочей линией схемы, вследствие чего на выходе устройства генерируется сигнал, вызывающий включение или отключение нагрева. Подобные схемы, в частности, используются для регулировки режима работы тёплого пола.
Пошаговая инструкция
Порядок сборки каждого устройства имеет свои особенности, но некоторые общие шаги выделить можно. Рассмотрим ход сборки:
- Готовим корпус прибора. Это важно, поскольку оставлять плату незащищённой нельзя.
- Готовим плату. Если используется фольгированный гетинакс, придётся травить дорожки при помощи электролитических методов, предварительно нарисовав их нерастворимой в электролите краской. Монтажная плата с готовыми контактами значительно упрощает и ускоряет процесс сборки.
- Проверяем с помощью мультиметра работоспособность деталей, при необходимости заменяем их на исправные образцы.
- По схеме собираем и соединяем все необходимые детали. Необходимо следить за точностью соединения, правильной полярностью и направлением установки диодов или микросхем. Любая ошибка может привести к выходу из строя важных деталей, которые придётся приобретать снова.
- После окончания сборки рекомендуется ещё раз внимательно осмотреть плату, проверить точность соединений, качество пайки и прочие важные моменты.
- Плата помещается в корпус, производится пробный запуск и настройка работы устройства.
Как настроить
Для настройки прибора необходимо либо иметь эталонное устройство, либо знать номинал напряжений, соответствующих той или иной температуре контролируемой среды. Для отдельных устройств существуют собственные формулы, показывающие зависимость напряжения на компараторе от температуры. Например, для датчика LM335 такая формула имеет вид:
V = (273 + T) • 0,01,
где Т — требуемая температура по Цельсию.
В других схемах настройка производится путём подбора номиналов регулировочных резисторов при создании определённой, известной температуры. В каждом конкретном случае могут быть использованы собственные методики, оптимальным образом подходящие к имеющимся условиям или используемому оборудованию. Требования к точности прибора также отличаются друг от друга, поэтому единой технологии настройки не существует в принципе.
Основные неисправности
Наиболее распространённой неисправностью самодельных терморегуляторов является нестабильность показаний терморезистора, вызванная низким качеством деталей. Кроме того, нередко встречаются сложности с настройкой режимов, вызванные несоответствием номиналов или изменением состава деталей, необходимых для правильной работы устройства. Большинство возможных проблем напрямую зависят от уровня подготовки мастера, производящего сборку и настройку прибора, так как навыки и опыт в этом деле значат очень много. Тем не менее, специалисты утверждают, что изготовление терморегулятора своими руками — полезная практическая задача, дающая неплохой опыт в создании электронных устройств.
Если уверенности в своих силах нет, лучше использовать готовое устройство, которых достаточно в продаже. Необходимо учитывать, что отказ регулятора в самый неподходящий момент может стать причиной серьёзных неприятностей, для устранения которых потребуются усилия, время и деньги. Поэтому, принимая решение о самостоятельной сборке, следует подойти к вопросу максимально ответственно и тщательно взвесить свои возможности.
Многие из полезных вещей, которые помогут увеличить комфорт в нашей жизни, можно без особого труда собрать своими руками. Это же касается и термостата (его еще называют терморегулятором).
Данный прибор позволяет включать или выключать нужное оборудование по охлаждению или нагреванию, осуществляя регулировку, когда происходит определенные изменения температуры там, где он установлен.
К примеру, он может в случае сильных холодов самостоятельно включить расположенный в подвале обогреватель. Поэтому стоит рассмотреть, как можно самостоятельно сделать подобное устройство.
Как работает
</p>
Принцип функционирования термостата достаточно прост, поэтому многие радиолюбители для оттачивания своего мастерства делают самодельные аппараты.
При этом можно использовать множество различных схем, хотя наиболее популярной является микросхема-компаратор.
Данный элемент имеет несколько входов, но всего один выход. Так, на первый выход поступает так называемое «Эталонное напряжение», имеющее значение установленной температуры. На второй же поступает напряжение уже непосредственно от термодатчика.
После этого, компаратор сравнивает эти оба значения. В случае, если напряжение с термодатчика имеет определенное отклонение от «эталонного», на выход посылается сигнал, который должен будет включить реле. После этого, подается напряжение на соответствующий нагревающий или охлаждающий аппарат.
Процесс изготовления
</p>
Итак, рассмотрим процесс самостоятельного изготовления простого терморегулятора на 12 В, имеющего датчик температуры воздуха.
Все должно происходить следующим образом:
- Сначала необходимо подготовить корпус. Лучше всего в этом качестве использовать старый электрический счетчик, такой, как «Гранит-1»;
- На базе этого же счетчика более оптимально собирать и схему. Для этого, к входу компаратора (он обычно помечен «+») нужно подключить потенциометр, который дает возможность задавать температуру. К знаку «-», обозначающему инверсный вход, нужно присоединить термодатчик LM335. В этом случае, когда напряжение на «плюсе» будет больше, чем на «минусе», на выход компаратора будет отправлено значение 1 (то есть высокое). После этого регулятор отправит питание на реле, которое в свою очередь включит уже, например, котел отопления. Когда напряжение, поступающее на «минус» будет больше, чем на «плюсе», на выходе компаратора снова будет 0, после чего отключится и реле;
- Для обеспечения перепада температур, иными словами для работы терморегулятора, допустим при 22 включение, а при 25 отключение, нужно, используя терморезистор, создать между «плюсом» компаратора и его выходом, обратную связь;
- Чтобы обеспечить питание, рекомендуется делать трансформатор из катушки. Её можно взять, к примеру, из старого электросчетчика (он должен быть индуктивного типа). Дело в том, что на катушке можно сделать вторичную обмотку. Для получения желанного напряжения в 12 В, будет достаточно намотать 540 витков. При этом, чтобы они уместились, диаметр провода должен составлять не более 0.4 мм.
Мощность нагревателя и установка терморегулятора
В зависимости от уровня выдерживаемой мощности контактами используемого реле, будет зависеть и мощность самого нагревателя.
В случаях, когда значение составляет приблизительно 30 А (это тот уровень, на который рассчитаны автомобильные реле), возможно применение обогревателя мощностью 6.6 кВт (исходя из расчета 30х220).
Но прежде, желательно убедится в том, что вся проводка, а также автомат смогут выдержать нужную нагрузку.
[warning]Стоит отметить: любители самоделок могут смастерить электронный терморегулятор своими руками на основе электромагнитного реле с мощными контактами, выдерживающими ток до 30 ампер. Такое самодельное устройство может использоваться для различных бытовых нужд.[/warning]Установку терморегулятора необходимо осуществлять практически в самой нижней части стены комнаты, так как именно там скапливается холодный воздух. Также важным моментом является отсутствие тепловых помех, которые могут воздействовать на прибор и тем самым сбивать его с толку.
К примеру, он не будет функционировать должным образом, если будет установлен на сквозняке или рядом с каким-то электроприбором, интенсивно излучающим тепло.
Настройка
</p>
Нужно отметить, что указанный в нашей статье вариант терморегулятора, созданного из датчика LM335, нет необходимости настраивать.
Достаточно лишь знать точное напряжение, которое будет подаваться на «плюс» компаратора. Узнать его можно с помощью вольтметра.
Нужные в конкретных случаях значения можно высчитать используя для этого формулу, такую как: V = (273 + T) x 0.01. В этом случае Т будет обозначать нужную температуру, указываемую в Цельсии. Поэтому для температуры в 20 градусов, значение будет равняться 2,93 В.
Во всех остальных случаях напряжение будет необходимо проверять уже непосредственно опытным путем. Чтобы это сделать, используется цифровой термометр такой, как ТМ-902С. Чтобы обеспечить максимальную точность настройки, датчики обоих устройств (имеется ввиду термометра и терморегулятора) желательно закрепить друг к другу, после чего можно проводить замеры.
Используемые источники:
- https://amperof.ru/sovety-elektrika/termoregulyator-svoimi-rukami.html
- https://www.asutpp.ru/termoregulyator-svoimi-rukami.html
- https://oventilyacii.ru/otoplenie/termoregulyator-s-termodatchikom.html
- https://kotel.guru/radiatory/termoregulyatory/termoregulyator-svoimi-rukami.html
- https://teplo.guru/elementy/regulyator/termo-svoimi-rukami.html








