Полноценное, описанное в статье заземление газового котла в частном доме производится при отсутствии заземляющей конструкции. Если же проводка дома уже заземлена, достаточно сверить конструкцию с требованиями к ней и сразу перейти к пункту о подключении котла к щиту заземления.
В любом случае, заземлить газовый котел можно самостоятельно, не имея особых навыков и широкого набора инструментов. В конструкции предусмотрены самые простые и распространенные материалы (и даже готовые комплекты), к ней предъявляется не так много требований, а длительность работ, обычно, не более суток.
Нужно ли заземлять газовый котел
Все газовые котлы имеют металлический корпус, при подключении к электросети на нем может появляться опасный потенциал. В виду небольшой мощности он не опасен для жизни и не столь болезненный для человека, однако может привести к другим довольно серьезным последствиям: от выхода из строя автоматики до взрывоопасных ситуаций.
Поэтому все домашние напольные или настенные энергозависимые котлы, требующие подключения к электросети, необходимо в обязательном порядке заземлять, руководствуясь Правилами устройства электроустановок, а именно актуальным седьмым изданием (ПУЭ-7).
Заземляющая конструкция – это проводник между котлом или электросетью дома и грунтом. Известно, что земля способна «поглощать» электрический ток, поэтому при правильном подборе сечения проводки и сопротивления заземляющего контура, можно гарантированно обезопасить себя и котлоагрегат от опасного потенциала и внезапных скачков напряжения.
Итого, заземление необходимо для:
- предупреждения поломки автоматики – помимо того, что электрические платы (автоматика) газовых котлов уязвима к перепадам напряжения, которые могут привести к полному, не подлежащему восстановлению выходу из строя, наличие положительного потенциала на корпусе может повлиять на нормальную работу автоматики во время эксплуатации;
- исключения поражения током – обычно это несильный заряд, не вызывающий явной боли, но не исключены случаи серьезного потенциала, опасного для людей со слабым сердцем. Да и в целом наличие потенциала на корпусе используемого человеком электроприбора – не норма;
- снижения взрывоопасности котлоагрегата – статический заряд может стать причиной самовозгорания, тем более, если речь идет о работе с природным газом под высоким давлением.
Обычно газовые службы, производящие проверку на правильность монтажа и подключающие котел к газовой магистрали, не допускают в эксплуатацию прибор без заземления. Согласно официальной процедуре, они должны произвести полноценную проверку исполнения заземляющего контура и составить соответствующий пакет документов, включающий в себя акт проверки заземления, допускающий прибор к эксплуатации. Акт нужно получить до вызова газовых служб.
Как правило, точечное заземление газового котла не имеет смысла, т.к. объем работ и конструкция практически соответствуют заземлению всей электросети дома. Прибор подключается к щитку заземления через УЗО (устройство защитного отключения) с помощью трехжильного провода.
Нормы и требования к заземляющему контуру
Для газовых котлов предъявляются повышенные требования к заземлению. Прежде всего не может быть использована естественная конструкция: трубопроводы горючих жидкостей, горючих или взрывоопасных газов и смесей, трубопроводы канализации или отопления. Поэтому в качестве заземляющего контура всегда используется искусственная конструкция.
Выбор заземлителя
Варианта всегда два: готовый заземляющий комплект (его стоимость в среднем 6-8 тыс. руб.) и самостоятельная сборка конструкции.

Газовые службы рекомендуют использовать готовый комплект, но не запрещают сделать его и своими руками, главное – соответствие требованиям к материалу и достижение нормы сопротивления.
Чтобы определиться какие материалы нужны, изучите стандартную конструкцию заземляющего контура:

Итак, искусственные заземлители могут быть из черной или оцинкованной стали, либо же медными, но это дорого. Они ни в коем случае не должны быть окрашены. Согласно ПУЭ-7, Раздел 1, Глава 1.7, их толщина и сечение определяется исходя из таблицы наименьших размеров заземлителей и заземляющих проводников, проложенных в земле:
| Материал | Профиль сечения | Диаметр, мм | Площадь поперечного сечения, мм2 | Толщина стенки, мм |
| Черная сталь | Круглый: | |||
| — для вертикальных заземлителей | 16 | — | — | |
| — для горизонтальных заземлителей | 10 | — | — | |
| Прямоугольный | — | 100 | 4 | |
| Угловой | — | 100 | 4 | |
| Трубный | 32 | — | 3,5 | |
| Оцинкованная сталь | Круглый: | |||
| — для вертикальных заземлителей | 12 | — | — | |
| — для горизонтальных заземлителей | 10 | — | — | |
| Прямоугольный | — | 75 | 3 | |
| Трубный | 25 | — | 2 | |
| Медь | Круглый | 12 | — | — |
| Прямоугольный | — | 50 | 2 | |
| Трубный | 20 | — | 2 | |
| Многопроволочный канат | 1,8 (для каждой проволоки) | 35 | — |
Итого, для сборки стандартной конструкции понадобится:
- металлические уголки из нержавеющей стали 50*50 мм длинной 2,1 м (3 шт.). В качестве альтернативы можно использовать стальную водопроводную трубу диаметром 32 мм и толщиной стенок 3,5 мм и более, либо же прямоугольный профиль с поперечным сечением 100 мм2;
- металлические полосы из прямоугольного профиля длинной 1,2 м, шириной 4 см и толщиной не менее 4 мм (3 шт.). Тут также можно использовать альтернативные варианты, ориентируясь на таблицу выше;
- металлическая полоса из нержавеющего прямоугольного профиля шириной 4 см, толщиной 4 мм и длинной от ближней вершины заземляющего треугольника до фундамента дома, желательно не более 3 м (1 шт.);
- болт M8 или M10;
- медный провод, например, ПВ-3, сечением не менее 6 мм2 (или не менее 10 мм2 для домов с большим количеством одновременно используемых мощных электроприборов). В качестве альтернативы можно использовать алюминиевый провод сечением 16 мм2 или стальной сечением не менее 75мм2. В готовых комплектах обычно используется омедненный провод сечением 14,9 мм2.
Расчет параметров для достижения требуемого сопротивления
Сопротивление заземляющей конструкции должно быть:
- не более 10 Ом в глинистом грунте;
- не более 30 Ом в садовой земле близкой к чернозему;
- не более 50 Ом в песчаном грунте;
- не более 150 Ом в глиняно-песчаной смеси.
Несмотря на то, что в ПУЭ-7 п.1.7.103 указано, что сопротивление повторного заземления в обычном грунте должно быть не более 30 Ом – газовики, при проверке правильности конструкции, требуют, чтобы сопротивление заземления газового котла было не более 10 Ом. Далее рекомендуем ориентироваться именно на показатель в 10 Ом.
Физические характеристики контура заземления сильно зависят не только от типа грунта, но и климатических особенностей местности, поэтому даже стандартная, достаточная в большинстве случаев конструкция всегда проверяется на практике. В зависимости от результатов в контур могут быть внесены изменения. Проверка физических свойств конструкции довольно проста:
- Соединяем все вертикальные и горизонтальные проводники, чтобы они плотно прилегали друг к другу.
- С помощью омметра (прибора для измерения сопротивления) замеряем показатели для собранного контура, обычно они находятся в диапазоне 4-8 Ом, т.е. в допустимых пределах для любого типа грунта – конструкция соответствует требованиям и готова к монтажу.
- Если результат измерений превышает допустимые значения, необходимо внести в конструкцию изменения, обычно достаточно добавить еще один или несколько проводников, использовать проводники с большей площадью поперечного сечения и т.д.
Обратите внимание, что для северной местности с холодными зимами (-30°C и ниже) необходимо сделать поправку на снижение эффективности заземления в сильно подмерзшем грунте. Сопротивление должно быть как минимум на 4-6 Ом ниже допустимой границы.
Как произвести заземление газового котла в частном доме: подробная инструкция
Наружная часть защиты должна находиться в месте, где гарантированно никого не будет в момент скачка напряжения (пробоя) электрической сети. Но желательно не далее 3-4 метров от фундамента дома, идеально, если на том месте будет скульптура или камни.
Проектирование и необходимые инструменты
Все работы, как правило, проводятся после установки котла. Для начала необходимо разметить на земле макет конструкции, т.е. линии, где будут пролегать проводники. Перенесите схему ниже на землю.
При отсутствии подходящего места, контур не обязательно делать в виде равностороннего треугольника, можно организовать его в виде прямой линии или других геометрических фигур, главное – чтобы вертикальных и горизонтальных заземляющих электродов было достаточно для достижения нормы сопротивления. Идущая к фундаменту подводящая полоса также не обязательно должна быть прямой.
Из инструментов вам понадобится:
- сварочный аппарат – обязательно;
- болгарка – для резки материала и заострения вертикальных электродов;
- перфоратор – для введения защиты через стену, внутрь дома;
- штыковая лопата;
- кувалда;
- гаечные ключи.
Как выбрать комнатный термостат и экономить до 30% в месяц на отоплении
Сборка и установка заземляющего контура
- Следуя примеру на фото прокопайте траншею глубиной 0,5-0,7 метра и шириной 30-35 см. Не забывайте, что стороны треугольника должны быть по 1,2 метра.
- Вертикальные электроды (3 уголка длинной по 2,1 м) необходимо заострить с одной стороны и вбить в землю по вершинам выкопанного треугольника. Вбивать их нужно на 2 метра, а оставшиеся 10 см оставить для дальнейшего сварочного соединения с горизонтальными электродами.
- С помощью точечной сварки соедините все вертикальные электроды горизонтальными (полосы прямоугольного профиля длинной 1,2 см). Для удобства можно сначала сварить треугольник, а затем соединить им вбитые в землю вертикальные электроды. В готовых комплектах все соединения производятся с помощью резьбы, в таком случае сварка не нужна.
- Последнюю металлическую пластину уложите в траншею, ведущую к фундаменту дома, прихватив сваркой один ее конец к ближайшей вершине треугольника.
- Теперь пластину нужно завести на стену, на 50 см над отмосткой, и надежно зафиксировать ее.
- На конце пластины нужно просверлить отверстие под болт М8 или М10 (ориентируйтесь на фото выше), при желании прихватить болт сваркой. На болт: накручивается гайка > надевается шайба > сверху кабель > надевается шайба > затягивается финальная гайка.
Также не забудьте проверить работоспособность контура, протестировав его сопротивление. Если оно не превышает оговоренные ранее нормы, можно закапывать траншею.
Проведение контура в дом и подключение к нему котла
Зафиксированный к пластине заземляющего контура медный провод вводится в дом через отверстие в стене и подключается к ВРУ (Вводно-распределительное устройство), в простонародии – электрический щиток.
Сам газовый котел подключается через автомат УЗО (устройство защитного отключения) с помощью трехжильного кабеля, идущего в комплекте с котлоагрегатом. Если такового нет или планируется замена, используйте кабель сечением жилы 0.75 мм2 и максимальным диаметром 8 мм. Для доступа к заземляющему контакту газового котла снимите лицевую панель. Схема подключения простая, рассмотрим ее на примере наиболее распространенного настенного BAXI ECO Four 24 F:
- L – фаза;
- N – нейтраль (ноль);
- (часто также PE) – земля.
Точное расположение контактов и алгоритм подключения всегда описаны в инструкции по эксплуатации газового котла, ее также можно найти и в электронном виде.
Акт на заземление газового котла: что это такое и как его получить
Когда работники газовых служб приходят проверить правильность монтажа газового котла и подключить его к газовой магистрали, им необходимо удостовериться, что эксплуатация котлоагрегата безопасна. Для этого они могут потребовать акт на заземление газового котла, он же протокол проверки сопротивлений заземлителей и заземляющих устройств.
Выдают его компании, зарегистрированные в Ростехнадзоре как электролаборатории, например, в Москве и МО это противопожарный сервис «Кит», ООО «КЭП» или Enerdgy-systems. Работники газовых служб, как правило, в заземляющих конструкциях не разбираются, да и не должны. Стоимость выезда специалиста и выдачи на руки заключения – 1 300-4 500 тыс. руб.
Согласно официально процедуре необходимо 2 экземпляра заключения, одни остается у хозяина, второй – предоставляется газовой службе для подтверждения безопасности проводимых работ.
Стоимость работы специалистов
Цены на сборку, монтаж и подключение заземляющего контура зависят от специалиста или компании, региона, типа грунта на участке. В Москве и Подмосковье стоимость работ порядка 4 500-6 000 руб., в Санкт-Петербурге – 3 900-5 500 руб., в регионах – в среднем от 3 000 до 4 000 руб. Учтите, что в стоимость не входит цена комплекта заземления (еще 6-10 тыс.).
Большинство компаний производит монтаж «под ключ» и указывает цены с учетом стоимости готового заземляющего комплекта.
Заземление газового котла в частном доме проводится в целях безопасности. Конечно, почти любой прибор (если он не имеет специальной защиты) может работать без заземления, но это не означает, что им нужно пренебрегать. К газовым котлам это относится в полной мере, так как соединение их корпуса с землей важно для исправной работы систем автоматики, отвода статического потенциала, отвода атмосферных токов, наведенных по газовой магистрали.
Содержание
Нужно ли заземлять газовый котел
Несмотря на то, что газовая магистраль сама по себе заземлена, заземления газовой трубы недостаточно. Необходимо предусмотреть дополнительную систему. Делается она не просто «на авось», а по типовым примерам конструкций, которые довольно просты. Рассмотрим их подробнее.
Выбор заземлителя
Под заземлителем подразумевают проводник, имеющий контакт с землей. Главная особенность его конструкции — как можно большая площадь соприкосновения с землей. Почва хоть и является проводником, но очень плохим. Именно поэтому, чтобы обеспечить низкое сопротивление заземления (требования нормативов по эксплуатации газовых котлов), необходима большая площадь соприкосновения заземлителя с грунтом. Заземление газовой трубы не является заземлением котла, для него необходим отдельный заземляющий контур.
Предложено множество вариантов конструкции заземлителей, как промышленных (например, для подстанций), так и для частного применения. Главная характеристика для выбора — максимальный ток, который необходимо отвести в землю при полном пробое, то есть то значение, на которое установлена защитная автоматика.
Перед тем, как сделать заземление для газового котла в частном доме, учитывайте, что конструкция заземлителей, проводов, контактных соединений будет проверяться аттестованными специалистами и на основе полученных данных будет составлен «Протокол проверки заземлителей и заземляющих устройств».
На объекте, где сделано заземление котла, проводятся измерения сопротивления растеканию тока контура заземления. Эта процедура позволяет получить объективные данные о качестве заземлителей, которые давно скрыты под землей. Именно поэтому не стоит пытаться сделать схему заземления на непроверенные объекты неизвестной конфигурации: водопровод, арматуру, газопроводы, канализацию. В этом есть риск, что вам не удастся получить акт о заземлении газового котла, и все придется переделывать заново. Нормы на заземление газовых котлов и газопроводов выработаны ПУЭ (Правила Устройства Электроустановок). Они устанавливают характеристики заземления: сопротивление, сечение проводников, используемые материалы и технологии.
Наиболее распространены столбчатые заземлители. Это любой металлопрокат: трубы, уголки, швеллер, двутавры. Необходимое условие — достаточная жесткость используемых элементов, чтобы их можно было вбить в землю. Если используется ямобур, то соблюдать это требование необязательно. Столбики ставят по треугольнику, что делается для ограничения габаритов места на участке.
Готовые комплекты заземлителей имеют довольно высокую стоимость, поэтому используются редко. Они имеют точно такую же столбчатую конструкцию. Их преимущество — возможность сборки без сварочного аппарата (с латунными соединяющими втулками), однако, такое соединение менее надежно.
Столбчатые заземлители для газового котла в частном доме используют только по той причине, что их можно вбить в землю на значительную глубину. На самом деле, это далеко не лучшая конструкция, потому, что надежный электрический контакт может быть только во влажной почве, в последней четверти заглубленной части столба. Если на участке не каменистый и не скальный грунт, то можно выкопать траншею глубиной около 1 м и длиной 3 м и более (длиннее — лучше). В нее укладывается металлический проводник, который тоже может быть сделан из любого черного или цветного проката. Однако, эта схема не является классической, но тоже вполне может пройти аттестацию.
Подбор материалов для заземлителя
Заземление может быть сделано только из металлических элементов. Все другие материалы проводниками не являются. Теоретически, его можно было бы изготовить из графитовых или угольных стержней, но это тоже не вариант из-за слишком большого их сопротивления. Сухой грунт ток не проводит. Проводимость почвы зависит от ее влажности, когда в ней образуются растворы солей (электролиты), очень хорошо проводящие электрический ток.
Самым лучшим из возможных материалов для заземлителя является медь и нержавеющая сталь. Применяют и обычную сталь, но нужно учитывать, что срок службы такой конструкции будет напрямую зависеть от ее объемов, т.е. металл коррозируется с определенной скоростью (мм и доли мм в год). Стальные детали заземлителя должны иметь большое сечение: толстые арматурные стержни, трубы и любой металлопрокат. Если вы выберите нержавеющую сталь, то уже можно использовать тонкие уголки. Они обеспечат даже еще большую эффективность, чем массивные стальные детали.
Расчет параметров заземляющего устройства
Бытовые газовые котлы (одноконтурные и двухконтурные) подключаются к заземляющей конструкции в виде треугольника со стороной 2,5 и более м. Глубина стержней по углам — 2,5-3 м. Рекомендуется использовать именно эту конструкцию, так как она обеспечивает экономию материалов при значительной площади контакта с грунтом, является типовой и легко проходит аттестацию при проверке экспертами. Ту же схему используют и при монтаже другого газового оборудования, например, бойлера. Ему, так же как и котлу, требуется заземление.
Расчет элементов контура заземления можно произвести с помощью нашего калькулятора расчета сопротивления заземления.
Сечение стальных горизонтальных перемычек не должно быть меньше 48 мм2. Чем больше оно — тем лучше, заземляющий контур будет иметь меньшее сопротивление, что обязательно будет отмечено экспертами при прохождении проверки. В схеме треугольника контакт с землей имеют не только вертикальные стержни, но и горизонтальные. Их засыпают на 20-30 см. Глубже — лучше, но на практике сложно копать глубокую траншею.
Наиболее часто встречается глинистый грунт. Он хорошо держит влагу и легко разрабатывается. Заземление в нем делается просто, а благодаря высокому показателю проводимости, оно еще и эффективно. В бытовых условиях сложно получить данные об удельном сопротивлении грунта, поэтому пользуются усредненными значениями.
Чтобы пройти проверку, главное не брать элементы погружения меньше стандартных. Металл не настолько дорог, чтобы экономить на длине стержней. Просто сделайте глубину погружения стержней не менее 2,5 м и сторону треугольника не менее 2,5 м и заземление гарантированно заработает и почти со 100% вы получите акт на заземление газового котла.
Монтаж заземления
Самое сложное в монтаже заземления — земляные работы. Глубина погружения стержней — 2,5-3 м. Это не означает, что надо копать трехметровую яму. Вполне достаточно пройти половину глубины, а остальное получить забиванием стержней в почву. Здесь многое определяется наличием камней в грунте. В каменистых грунтах такой метод погружения невозможен вовсе.
Сначала на участке размечают треугольник со сторонами около 3 м. Располагать его желательно с той стороны дома, где установлено котел, но это необязательно. Гораздо важнее, чтобы это место не было проходным. Нахождение людей в зоне растекания тока в случае срабатывания нежелательно.
По сторонам треугольника копается траншея, а по углам — ямы, в которые потом будут погружены стержни заземления. Здесь можно использовать любой инструмент. Наиболее практичен ямобур, пусть и ручной, или бензиновый. В аренду берется та же модель, которая используется для бурения под легкие винтовые сваи.
В выкопанную яму сложной треугольной формы погружается заземляющая конструкция. Сначала забивают стойки по углам треугольника, После того, как они будут погружены ниже уровня земли (их длина должна составлять 1,5-3 м при вертикальном погружении) к ним привариваются горизонтальные проводники. Сечение горизонтальных проводников должно быть не меньше, чем вертикальных стоек.
Готовые комплекты заземления газового котла часто сделаны под болтовые соединения. Сварное соединение лучше болтового. Это особенно актуально, так как в условиях постоянной почвенной влаги развивается интенсивная коррозия, и место соединения может перестать проводить электрический ток. Эффективность заземления снизится, а внешне это заметно не будет. Таким образом, плохо сделанные соединения в будущем могут спровоцировать аварийную ситуацию, когда сопротивление заземления вдруг окажется слишком большим, чтобы эффективно отвести ток от пробоя.
Если при копании ямы были крупные изъяты камни, то их не надо использовать при засыпке, так как камень ток не проводит. Подсыпается другой мелкозернистый грунт, который впитает почвенную влагу и станет проводником. Грунт уплотняется вровень с землей.
Место залегания заземляющего треугольника удобно сделать под водосточной трубой. Там грунт более влажный и проводимость его более высокая, поэтому заземление газового котла будет работать эффективно при том же количестве использованных материалов.
Подключение контура заземления
Заземляющая петля подключается медным многожильным проводом большого сечения. Лучше всего использовать специальный провод с желто-зеленой изоляцией, который продается именно для заземления и имеет соответствующую цветовую маркировку. Сечение провода заземления должно быть больше всех остальных проводов (фазного и нулевого), которые использовались для подключения котла. Это необходимо для минимального сопротивления в случае срабатывания.
Под подключение контура заземления на котле специально предусмотрена мощная резьбовая клемма с соответствующим символом. Подключение необходимо именно к этой точке, а не к другим, даже если они находятся на общем корпусе.
Проверка работы
Проверке необходимо уделить особое внимание. Сделанное заземление газового котла проверяется экспертами, чтобы получить соответствующий акт. Вызов экспертов платный, поэтому, чтобы пройти проверку наверняка, необходимо систему заземления проверить самостоятельно несколько раз. Сделать это можно как с помощью специальных приборов, так и без них.
Сначала рассмотрим интересную методику проверки с помощью тестера и сети 220 вольт. Метод состоит в том, что вы подключаете нагрузку, например, электрическую лампочку 100 Вт к фазе и нейтрали. Затем измеряется потребляемый ток. Потом, нейтраль отключается, а к свободному концу провода подключают имеющееся заземление. Ток замеряется вновь, и он всегда будет меньше первоначального значения. Чем меньше такое отклонение между токами — тем более качественно сделано заземление газового котла. Высчитав разницу тока по закону Ома находим сопротивление заземления.
Различные методы измерения параметров заземляющих устройств подробно рассмотрены в статье “Как произвести замер сопротивления заземления”.
Описанный метод имеет два недостатка. Это необходимость измерения токов с опасным для жизни напряжением, а второе — погрешность, так как к сопротивлению вашей конструкции добавляется еще и сопротивление почвы до подстанции (или другого места, где нейтраль соединена с землей). Поэтому, рассмотрим другой способ. Для него необходимо, чтобы в доме уже было сделано какое-либо заземление, например, металлические водопроводные трубы.
К имеющемуся заземлению подключается низковольтная цепь, например, от автомобильного аккумулятора с какой-либо нагрузкой. Разрыв цепи должен быть между заземлением и новым заземление газового котла, к которому подключают щуп амперметра. Зная ток при нулевом сопротивлении проводов, его сравнивают со значением, полученным через заземление.
Наконец, есть третий способ поверки заземления котла с помощью специальных приборов. Они позволяют замерять токи растекания в почве, удельное сопротивление грунта. Ими пользуются эксперты. На бытовом уровне такое оборудование недоступно, но и более простые способы измерения сопротивления заземления дают достоверный результат.
Чтобы ввести в эксплуатацию систему отопления, которая работает на газе, обязательно нужно сделать заземление газового котла в частном доме.
Выполнить работу сложнее, чем провести монтаж заземления обычной техники и громоотвода. При соблюдении рекомендаций сделать систему можно даже своими руками.
Зачем нужны заземлители газовой системы
По типу установки газовые отопительные устройства дома могут быть напольными и настенными. Если выбран настенный вариант, можно отапливать лишь дома малой площади. Такое оборудование компактное и включает проточную систему нагрева воды или камеру сгорания.
Газовые агрегаты напольного типа монтируют внутри особых помещений дома (котельных), предназначенных специально для этой цели, их площадь — не менее девяти метров квадратных. Газовый котел закрепляют недалеко от стены на полу. Как и у электрокотлов, в газовых устройствах основные материалы для изготовления — сталь, чугун. Любой котел должен иметь свою систему заземления, которая будет служить и как громоотвод.
Зачем нужно делать заземлитель для такого оборудования? Поскольку котлы выполнены из металла, на их поверхности присутствует статическое электричество. Когда громоотвод отсутствует, электронная система управления устройством (плата) может испортиться. Есть и другие причины необходимости громоотвода и заземлителей:
- Риск поражения человека. Дотронувшись до оборудования, жильцы дома могут ощутить боль, а порой испытать более неприятное поражение током (например, дети).
- Опасность взрыва дома. Если заземлители и громоотводы отсутствуют или смонтированы неправильно, статическое электричество может вызвать возгорание, пожар, взрыв.
Смонтированная схема должна соответствовать нормам технического регламента, иначе котел прослужит недолго, быстро испортится, а последствия могут быть тяжелыми.
Правильный выбор заземлителя
Заземлители для частного дома бывают естественными и искусственными. Как естественный можно выбрать имеющийся громоотвод или другие металлические изделия, контактирующие с грунтом. Кроме железных громоотводов, подойдут железобетонные конструкции.
Важно, чтобы такой громоотвод или другой тип заземлителя имели два и больше контакта с котлом. Трубопроводы, наполненные горючими жидкостями, применять как подобные устройства строго воспрещается. Не подойдут трубы отопления, канализации.
Искусственные устройства — уголок из железа, стальные трубы, полосы, выполненные для системы намеренно, закрепленные внутри земли. Некоторые частные дома оснащены заземляющей шиной, при наличии которой все работы сильно упрощаются.
Заземлители можно сделать самостоятельно или приобрести систему готовой (последний вариант дороже). Электроды контура делают из материала с диаметром два дюйма или уголка с сечением пятьдесят сантиметров квадратных, длина — более двух метров.
Подбор материалов для заземлителя
Для устройства заземлителей для газового котла в частном доме, как и для громоотвода, стержни, трубы, горизонтальные проводники соединяют между собой железными полосами в толще земли. Работать система обязана даже в самые сильные морозы.
Все изделия следует защищать от коррозии, но не при помощи изоляции. Лучше выбирать электроды из нержавейки, меди (готовые системы для дома обычно выполнены из меди). Провода от щитка к контуру делают из меди или алюминия, соединительные детали (в готовых комплектах, которые не требуют сварки) выполнены из латуни.
Расчет параметров и сопротивления при установке заземления
Контролирующие службы предъявляют высокие требования к системам заземления в частном доме. Так, расчет сопротивления будет зависеть от типа грунта участка. Для определения сопротивления нужен особый прибор (измеритель), но чаще заземление в частном доме делают опытным путем:
- Взять стержни по 3 метра длины, спаять между собой.
- Омметром замерить сопротивление контура.
- При получении показателя выше 4 – 10 Ом (для обычного грунта) ввести в контур еще один элемент. Делать так, пока цифра не войдет в указанный интервал. Для песчаного грунта показатель может быть равен 50 Ом.
Специалисты рассчитывают показатель по формуле. Это потребуется, если грунт на участке неоднородный, пластовой. Хуже всего подходит для установки заземления на громоотвод или газовый котел скалистый, каменистый грунт (потребуется делать искусственную насыпь). В сложных случаях лучше не узнавать, как сделать заземление или громоотвод, а доверить расчет специалисту.
Монтаж заземления
Для установки системы в частном доме нужно провести ряд работ. Надо найти место не дальше 5 метров от дома, на котором затем не будут выполняться другие работы, посадки, постройки. Заходить на участок по готовности нельзя, лучше надежно огородить его камнем, забором, бордюром.
Как и при монтировании громоотвода, для газового котла схема с заземлителем вначале должна быть спроектирована. Макет стоит нарисовать на бумаге: обычно схема представляет собой равносторонний треугольник со сторонами до 2,5 метра длиной, реже — квадрат, пятиугольник, линию. Последний вариант делают для экономии места участка вблизи частного дома.
Подготовка включает сбор нужного оборудования, проверку его исправности:
- аппарат сварочный;
- дрель, перфоратор;
- болгарка;
- лопата, кувалда;
- мотобур для твердого грунта.
После этого можно переходить непосредственно к работе.
Подключение контура
Первый этап монтирования громоотвода для газового котла — рытье траншеи шириной до сорока сантиметров, глубиной — до семидесяти. Ближний угол треугольника (или другого выбранного элемента) направляют к дому, от него роют прямую канавку по направлению к цоколю. Затем по вершинам треугольника забирают немного заостренные стальные проводники (затачивают их концы болгаркой). Верхний край электродов должен выходить из земли на 20 см, в окончание работ их покрывают землей.
Электроды в траншее соединяют стальными проводниками или полосой. Их нужно тщательно сварить, чтобы качество швов было высоким. У готовых комплектов соединение проводников делают специальными болтами.
Далее точечно приваривают металлическую полосу к контуру, выводят ее к частному дому на месте предполагаемого входа. Нужно приподнять полосу на пятьдесят сантиметров при помощи стального штыря, приварить железный болт М8, присоединить медный кабель, завести домой. Сам котел подключают к щитку через УЗО трехжильным проводом.
Проверка работы
Проверка устройства включает оценку сопротивления тока контура. Показатель не должен превышать 10 Ом, при удачном результате нужно закопать траншею. При наличии проблем добавляют электроды, снова измеряют сопротивление. Для закапывания применяют качественный грунт без камней. Точку входа провода домой покрывают козырьком, защищающим от воды.
По готовности можно вызывать специалистов для составления акта заземления. При проверке мастера сравнят показатели с нормами по сопротивлению, оценят верность подведения провода к щитку. Готовый акт нужно хранить дома на случай проверки.
Громоотвод и заземлители для газовых котлов — неотъемлемая часть отопления, их нужно планировать в обязательном порядке. Это убережет человека от несчастных случаев и защитит оборудование от поломок.
Так как газовые котлы питаются от электроэнергии, то согласно правилам безопасности, они должны быть заземлены. Если это условие не выполнено, то контролирующие органы запретят пользоваться таким устройством, также существенно повышается риск выхода агрегата из строя. Поэтому заземление газового котла является важным условием его безопасной эксплуатации.
Почему так важно заземлять газовый котел?
При покупке устройства некоторые долго размышляют, нужно ли заземление для газового котла, так как четко не понимают, для чего это нужно. Любой газовый котел имеет металлический корпус, в котором спрятаны все его узлы. При включении устройства в сеть на поверхности кожуха появляются статические заряды. Если у них не будет «отвода», то рано или поздно может выйти из строя вся электронная составляющая агрегата или его отдельные детали, например, плата или датчики.
Чтобы избежать поломки, следует выполнить заземление газового котла: агрегат соединяют с помощью проводника с заземлителем, а последний с грунтом. Земля поглощает «лишний» электрический ток, который образуется на приборе при перепадах напряжения или замыканиях.
Нужно ли заключать договор на обслуживание газового котла?
Техническое обслуживание и ремонт газовых котлов —
Заземление выполняет сразу несколько важных функций:
- Снижает взрывоопасность прибора – электричество иногда приводит к возгоранию газовых устройств.
- Исключает возможность травматизма – при прикосновении человека к металлическому корпусу его может поразить током разной мощности.
- Предотвращает выход котла из строя – платы управления нередко ломаются из-за перепадов напряжения в сети, а их замена обойдется недешево.
- Владелец агрегата избежит штрафов и лишних вопросов от инспекторов газовой службы, которые могут запретить пользоваться не заземленным прибором.
Поэтому, проведя заземление, Вы обезопасите себя от многих проблем.
Какое заземление выбрать?
Заземление для газового котла можно выполнить самостоятельно. Причем существуют два способа:
- Купить готовый комплект для заземления, установка которого довольно проста и займет немного времени. В состав набора входят все необходимые составляющие: стальные стержни, латунные муфты, зажимы и даже антикоррозийное средство для обработки металла перед установкой. Для монтажа необходимо выбрать участок грунта размерами 0,5 мх0,5 м недалеко от дома или в подвале.
- Изготовить заземление своими руками. Для этого понадобятся стальной уголок и сварочный аппарат. Готовую конструкцию необходимо будет вкопать в грунт глубже 1 м.
Первый вариант оптимален для агрегатов, размещаемых в квартире многоэтажного дома. Второй чаще используют для заземления газового котла в частном доме.
Заземляющие системы классифицируют на:
- Естественные – различные железобетонные или металлические конструкции, контактирующие с грунтом (фундамент, трубопровод и т.д.). Однако использование труб водопровода, отопления или газовой магистрали в данном случае исключено.
- Искусственные – специально установленные трубы или стержни, соединяющиеся между собой металлическими элементами. Они устанавливаются в грунт вертикально.
В большинстве случаев рядом с домом нет подходящих конструкций, которые могли бы сыграть роль естественной системы. Поэтому выбирают вариант с монтажом искусственного заземлителя.
Как заземлить газовый агрегат?
Как правильно сделать заземление газового котла? Сперва следует учесть ряд важных нюансов:
- Для заземляющей металлоконструкции, устанавливаемой в грунт, подойдут: уголок, швеллер, профильная труба.
- Металлическая поверхность должна быть защищена от коррозии: оцинковкой, медным покрытием или антикоррозийной пастой.
- Площадь поперечного сечения провода, соединяющего нулевую фазу щитка с контуром заземления для газового котла, зависит от типа металла. Для меди оптимальным считается 1 см², для стали – 7,5 см², для алюминия – 16 см².
- Сопротивление заземлителя для песчаных грунтов не должно быть больше 50 Ом, для глинозема – до 10 Ом.
- Электроды должны изготавливаться из материала, который соответствует сопротивлению контура. Лучший вариант – двухдюймовые трубы или уголки длиной от 2 м и площадью поперечного сечения от 6 см².
- Шина должна выполняться только из стальной или медной полосы.
Соблюдение перечисленных условий избавит Вас от претензий со стороны проверяющих органов.
Простой расчет параметров контура
Проще всего произвести заземление газового котла опытным путем без применения сложных формул и расчетов. В этом случае работу выполняют по следующему алгоритму:
- за основу берут контур из трех стержней длиной по 3 м в форме равнобедренного треугольника;
- соединяют проводники;
- берут омметр, который замеряет сопротивление, и измеряют показания контура – оптимальным является значение 4 Ом;
- если результат существенно выше оптимального, то к контуру добавляют еще один элемент и снова измеряют сопротивление; продолжают добавлять до тех пор, пока значение не приблизится к идеальному или хотя бы максимально допустимому в 10 Ом.
При желании можно определить количество электродов с помощью формул, которые имеются в специализированной литературе. Но для оптимальной работы газового агрегата достаточно самого простого расчета параметров.
Монтаж заземления
Установка системы для заземления газового котла должна производиться не ближе 1 м и не далее 5 м от дома. Это место нельзя в дальнейшем использовать для пристроек, возделывания земли или других целей. Лучше обгородить участок бордюром и украсить его композицией из камня.
На выделенном участке сначала рисуют схему контура. В большинстве случаев она имеет форму равнобедренного треугольника, но при недостатке свободного места, может иметь вид квадрата, линии или многоугольника. Форма зависит от количества электродов и положения дома.
Для монтажа понадобятся следующие инструменты:
- сварочный аппарат;
- болгарка для нарезки и корректировки труб;
- дрель или перфоратор;
- лопата, кувалда или ямобур.
Теперь пошагово рассмотрим, как правильно выполнить монтаж и подключение контура:
- По линиям расчерченного макета выкапывают траншеи шириной 35-40 см, глубиной – 50-70 см. От самой ближней к дому вершины треугольника делают траншею до фундамента.
- При помощи кувалды или ямобура в вершинах треугольника забивают электроды – металлические стержни из труб и уголков длиной около 3 м. Вбить их необходимо так, чтобы они высовывались из земли на 15-20 см.
- Затем электроды соединяют между собой. Для этого по дну траншеи укладывают стальные полосы сечением 4,8-5 см². Соединяют конструкцию путем точечной сварки.
- Теперь к ближайшему к дому электроду приваривают металлическую полосу, которая выводится по траншее на место, где будет входить заземление в само здание. От земли эта полоса должна отходить не менее, чем на 50 см.
- Далее заводят систему в дом: делают отверстие перфоратором в стене, через него вводят медный провод, который фиксируется одной стороной к клемме на заземлительной шине, а другой – к металлической пластине на цоколе.
- Теперь газовый котел подключают к щитку через автомат с помощью трехжильного провода. Также рекомендовано подключить стабилизатор напряжения.
Перед тем как закопать конструкцию нужно проверить сопротивление расхождения тока по контуру. Если результат меньше допустимого показателя в 10 Ом, то можно закапывать. Если сопротивление больше контрольного значения, следует добавить еще электроды, пока показатель не достигнет нормы.
Распространенные причины, почему шумит газовый котел
Все о возможных неисправностях газового котла и способах их устранения здесь
Каким должен быть лучший двухконтурный газовый котел?
Существует еще один верный метод проверки полученного заземления на работоспособность. Для этого потребуется лампочка в 100 Вт, вставленная в патрон с переноской. Один ее конец подключают к фазе 220 В, а другой соединяют с металлической полосой одной из сторон системы. Если лапа горит, как будто вставлена в розетку, то заземление работает. Если свет тусклый или мигающий – следует проверить стыки системы. Если лампочка не горит – нужно проверить всю конструкцию.
Как получить акт на заземление газового котла?
Если проверку на работоспособность заземление успешно прошло, можно вызывать инспекцию. Ее представители при осмотре системы руководствуются рекомендациями ПУЭ. Контролирующие органы проверяют сопротивление грунта и контура заземления, подключение агрегата к щитку и прочее. Если все в норме, владельцу выдается акт на заземление газового котла. В нем указывается: вид и характеристики почвы, наименование заземляющего устройства, результаты замеров и тип приборов, которыми они были выполнены.
После получения данного акта заземление можно эксплуатировать по назначению.
Поделиться:
Установка газового котла поможет решить вопрос с обогревом, теплой водой и оптимизацией внутреннего микроклимата в жилье по своему усмотрению. Но чтобы избежать поломок и нивелировать риск возгорания газа, монтаж и дальнейшую эксплуатацию такого мощного электроприбора необходимо выполнять с соблюдением всех правил. Согласны?
Мы расскажем, как сделать заземление для газового котла в соответствии со строительными нормами и рекомендациями ПУЭ. В предложенной нами статье детально разобрана монтажная технология. Наши советы по выбору материала и выполнению предварительных расчетов позволят безупречно заземлить оборудование.
Зачем нужно заземлять газовый котел?
Обязательный элемент устройства любого газового котла – металлический кожух, на поверхности которого образуются статические заряды при подключении прибора к сети.
И если не позаботиться о «путях отхода» для электричества, в один неблагоприятный момент может выйти из строя вся электронная составляющая прибора или ее отдельные элементы. Например, плата или система управления.
Чтобы этого не произошло, котел «подстраховывают» заземлением – проводником, который соединяет электроприбор с заземлителем, а последний – непосредственно с грунтом. У земли есть свойство «поглощать» электрический ток, поэтому ее среда и будет являться гарантией безопасности от выхода из строя оборудования при перепадах напряжения или замыканиях в сети.

Заземление необходимо, чтобы:
- Уменьшить взрывоопасность прибора – статическое электричество нередко становится причиной самовозгорания устройств, работающих от газа, да еще и под давлением.
- Исключить вероятность травматизма – металлический корпус иногда «пробивает», и при прикосновении человек может ощутить поражение током от легкого покалывания до мощного заряда с последующим летальным исходом.
- Предупредить поломку автоматики – платы газовых котлов чувствительны к перепадам напряжения, а их замена обойдется минимум в треть стоимости самого оборудования.
Кроме того, к работающему без заземления котлу будет масса вопросов от инспекторов газовой службы, которые могут вылиться в ощутимые штрафы и принудительное отключение прибора. Поэтому оборудовать заземлительный контур стоит в любом случае, ведь речь идет не только об экономических нюансах, а и вашей безопасности.
Галерея изображенийЗаземление в обязательном порядке выполняют для всех видов энергозависимых газовых котлов — напольных и настенный моделей, в конструкции которых есть питающиеся электричеством устройстваНе допускается заземлять газовое оборудование на трубы контуров отопления и водоснабжения. Систему заземления нужно вывести за пределы домаВ случае пробоя электрозаряда на корпус, возникающего в случае нарушения изоляции провода, заземление обеспечивает отвод тока по наиболее простому пути, защищая оборудование и владельцев дома от ударовСистема заземления, предназначенная для обустройства газового котла, снимает статику, предотвращая сбой показаний датчиков и нарушения в работе электронной платыВозникающее в ходе работы газового котла статическое поле может повлиять на работу электромагнитного клапана, в результате чего оборудование не будет зажигаться, а в горелку не сможет поступать газЗаземляющий провод от газового котла выводится наружу и подключается к системе заземления, погруженной в грунт. Заряд, пробитый на корпус, должен выводиться в заземляющий контурНесмотря на то что допуск регламента ПУЭ по сопротивлению до котла составляет 30 Ом, газовщики рекомендуют придерживаться значений в 10 Ом, т.к. грунт в верхних слоях у нас в основном глинистый (супеси, суглинки)Внутренний контур заземления может соединяться с наружной частью через шину, установленную в отдельном боксе или через общедомовую шину заземления, расположенную в общем щиткеНапольная модель газового котлаВывод заземления за пределы домаНазначение системы заземления для газового котлаЗащита датчиков и электронной платыЭлектромагнитный клапан газового котлаВывод системы заземления в грунтИзмерение сопротивления заземления для котлаПодключение заземления в отдельном боксе
Тонкости устройства контура
Система заземления может быть естественной или искусственной. К первому варианту относятся конструкции из металла или железобетона, которые напрямую контактируют с грунтом. Это может быть фундамент здания, трубопровод или другие подземные коммуникации.
Но для газового котла естественное заземление предусматривает наличие минимум двух контактов с отдельными частями корпуса, причем трубы канализации, отопления и газопровод в этом случае исключены. Поэтому при монтаже чаще используется искусственная система, организацию которой мы и рассмотрим.
Какой материал выбрать для заземлителей?
Для искусственного заземления проводниками-электродами становятся стержни или трубы, которые соединяются между собой металлическими полосами. Они устанавливаются в толще грунта вертикально, чтобы обеспечить работу системы даже в зимнее время года, когда верхний слой земли промерзает.
Важное условие – металлические элементы не должны быть защищены от коррозии изолирующим материалом.

В продаже можно найти и готовые комплекты для системы заземления, которые состоят из стальных стержней (обычно с медным покрытием) и специальными заостренными наконечниками для грунта различной плотности.
В набор также входит антикоррозийное средство для обработки системы перед монтажом и соединительные элементы – латунные муфты, зажимы. Основное преимущество такого решения – собрать контур можно без сварочных работ и длительной подготовки.

Чтобы собрать систему из подручных материалов, следует учесть несколько важных нюансов:
- Металлоконструкции, предназначенные для установки в грунт, могут быть сделаны из профильной трубы, двутавра, швеллера, уголка.
- Металл заземлителя должен быть защищен от разрушения оцинковкой, омеднением или, на крайний случай, антикоррозийной пастой.
- Площадь поперечного сечения провода, соединяющего нулевую фазу щитка с заземлительным контуром, зависит от разновидности металла, из которого он изготовлен. Для меди оптимальное значение 1 см2, для стали – 7,5 см2, а для алюминия – 16 см2.
- Сопротивление заземлителя для песчаной земли не должно превышать 50 Ом, для глинистого грунта – максимум 10 Ом.
- Материалы для электродов должны выбираться и с учетом сопротивления контура. Оптимальный вариант – двухдюймовые трубы либо уголки длиной от 2 м и площадью поперечного сечения от 5 см2.
- Заземлительная шина выполняется из медной или стальной полосы (алюминий для данного случая использовать запрещено).
Соблюдение этих требований и правильно выполненный монтаж заземляющего контура поможет исключить претензии со стороны инспекторов газовой службы вне зависимости от того, использовали вы готовую модульную систему или собрали ее собственноручно.
Галерея изображенийВ устройстве погруженных в грунт контуров заземления используются стержни и полосы из всех видов металлических сплавов с высокой проводимостью. В приоритете стержни и полосы из нержавейки, а также из омедненной и оцинкованной сталиДля сокращения переходного электротехнического сопротивления в местах соединения наконечников со стержнями, вертикальных заземлителей и горизонтальных применяется графитовая токопроводящая смазкаВсе вертикальные заземлители должны быть связаны в единую систему горизонтальным заземлителем. Не нужно каждый из них подключать к заземляющей шинеС главной заземляющей шиной (ГЗШ) вся система заземления соединяется медным проводником. Все наружные части системы должны быть покрыты защитными составами, исключающими коррозиюКонтур заземления из нержавеющей сталиИспользование электропроводящей графитовой смазкиУстройство последовательной цепи заземленияЗаземляющая шина из луженой меди
Расчет параметров контура
В перечне требований к обустройству заземления есть несколько показателей, алгоритм получения которых может быть непонятен новичку в деле электрики – например, сколько именно электродов потребуется для правильной работы системы или как измерить сопротивление контура. Попробуем прояснить основные принципы определения этих параметров.

Заземление производится после установки газового котла в загородном доме. Физические параметры заземляющего контура подбираются в основном опытным путем. Такой практический способ подойдет для тех, кто боится увязнуть в сложных теоретических расчетах.
Алгоритм выполнения работ такой:
- Возьмем за основу контур в виде равнобедренного треугольника из трех металлических стержней длиной 3 метра.
- Соединяем проводники.
- Берем омметр (прибор для измерения сопротивления) и замеряем показатели для контура. Идеальным считается значение 4 Ом.
- Если полученный результат значительно превышает оптимальный показатель – добавляем к контуру еще один элемент, снова проверяем сопротивление. Продолжаем до тех пор, пока не получим идеальный показатель или хотя бы максимально допустимое для контура котла значение в 10 Ом.
Но можно определить необходимое количество электродов и при помощи формул, выбрав подходящие варианты для своего случая.

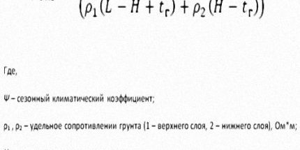
В формулу нужно подставить среднее значение удельного сопротивления, в зависимости от типа грунта, в котором будет находиться заземлитель:
- влажный песок – 500 Ом*м;
- твердая супесь – 300 Ом*м;
- глиняно-песчаная смесь – 150 Ом*м;
- суглинок – 100 Ом*м;
- полутвердая глина и чернозем – 60 Ом*м;
- садовая земля – 40 Ом*м;
- суглинок тугопластичный – 30 Ом*м;
- торф – 25 Ом*м;
- глина пластичная и солончак – 20 Ом*м.
Меньше всего подходят для установки заземлительного контура камень и скалистый грунт. В этом случае придется возводить искусственную насыпь.

Значение сезонного климатического коэффициента сопротивления грунта зависит от местности, где расположен ваш дом. Условно их делят на 4 группы.

Также существуют и более сложные алгоритмы для точного определения параметров электродов и даже специальные программы для их расчетов. Но для корректной работы газового котла будет достаточно следовать общим рекомендациям по обустройству стандартного контура заземления.
Использование заземлителей из омедненной стали позволяет сооружать системы в грунтах с любыми физико-механическими свойствами:
Галерея изображенийЗаземлители из омедненной стали погружают в любой тип грунта кроме скальных пород и вечномерзлых пластов. Срок их службы составляет в среднем 30 летСтержни заводского производства, предназначенные для сборки контуров заземления снабжены резьбой, позволяющей без проблем сооружать системы с заглублением до 30 мУстановку заземлителей на большую глубину производят с применением электроинструмента — электрического отбойного молоткаДля того чтобы устранить пористость и обеспечить стабильную электропроводность на всем протяжении заземлителя используется электропроводящий составКомплект для заземления из омедненной сталиУпаковка с вертикальными заземлителямиУстановка в грунт с помощью отбойного молоткаНововведение — применение электропроводящего состава
Монтаж системы заземления для котла
Для установки контура потребуется выделить свободное место, которое находится на расстоянии не ближе одного, но не дальше 5 метров от домового фундамента.
Этот участок в дальнейшем нельзя использовать для возведения различных пристроек, посадочных работ, да и вообще человеку находиться на нем небезопасно, ведь в случае срабатывания это может окончиться летальным исходом. Поэтому стоит огородить контур бордюром и облагородить место какой-нибудь композицией из камня либо украсить садовой скульптурой.
Проектирование и подготовительные работы
Чтобы выполнить заземление газового котла, сначала на выделенном участке рисуется макет будущего контура. Чаще всего используется схема, предполагающая размещение заземлителей по сторонам равнобедренного треугольника.
Но контур может быть и в форме линии, квадрата или многоугольника – все зависит от расчетного количества электродов и месторасположения самого здания.

Для сборки самодельной конструкции понадобятся такие инструменты:
- сварочный аппарат для соединения металлических элементов системы;
- болгарка для нарезки и заострения труб или стержней;
- перфоратор или дрель для завода кабеля заземления в дом.
А также необходимо подготовить инструмент для копания. Минимальный набор, который наверняка найдется в запасе у хозяев частного дома – штыковая лопата и тяжелая кувалда. Но если на участке твердый грунт, лучше достать ямобур или мотобур, которые значительно облегчат «глубинный» этап работы.
Установка и подключение контура
Теперь рассмотрим пошагово, как сделать контур треугольной формы для заземления газового котла. Для начала нужно выкопать траншеи по линиям предварительно начерченного макета. Оптимальная ширина каждой канавки – 35-40 см, глубина – 50-70 см. От ближайшей к дому вершины треугольника проводится прямая траншея до фундамента.

С помощью кувалды или ямобура по вершинам треугольника вертикально забиваются электроды – стальные проводники из труб или уголков. Чтобы облегчить этот процесс, можно предварительно заточить болгаркой нижний край каждого отрезка.
Устанавливать их нужно на такую глубину, чтобы расстояние от дна траншеи до верхнего края проводника было в пределах 15-20 см (то есть впоследствии вся конструкция будет укрыта слоем грунта в 30-55 см).
Далее электроды необходимо соединить между собой. Проложите по траншеям, выкопанным по сторонам треугольника, стальной проводник с сечением 4,8-5 см2 или полосу шириной 4 см и толщиной не менее 4 мм.
Вся процедура устройства заземляющего контура включает ряд стандартных шагов:
Галерея изображенийДля устройства наружного контура заземления роют траншею шириной 0,5 м, глубиной 0,7 мСогласно заранее выполненным расчетам в грунт забивают или устанавливают в пробуренные отверстия вертикальные стержни, длиной 1,3-2,0 м ( в зависимости от расчетов)Горизонтальные проводники соединяют металлической полосой (уголком, арматурой). Соединения выполняются болтовыми зажимами, опрессовкой или сваркойОт сооруженного в траншее заземляющего контура устраиваем отвод к расположенной на стене заземляющей шине или общему молниеотводу домаШаг 1: Траншея для устройства контура заземленияШаг 2: Установка вертикальных заземлителейШаг 3: Фиксация горизонтального проводникаШаг 4: Монтаж отвода к заземляющей шине
Готовые наборы для заземления можно соединять болтами, предусмотренными в комплекте. А для самодельных конструкций лучший выход – точечная сварка.

Затем нужно приварить к стальному проводнику горизонтальную металлическую полосу, которая будет выведена по траншее на запланированное место для ввода заземления в само здание. Она поднимается над уровнем отмостки приблизительно на 50 см (можно использовать и стальной штырь).
Теперь нужно завести заземление в дом. Для этого с помощью перфоратора в стене делается отверстие, через которое продевается медный провод. К полосе приваривается болт М8. Медный провод фиксируется одним концом к клемме на заземлительной шине, а вторым – к металлической пластине на цоколе.

Затем газовый котел подключается к щитку через индивидуальный автомат защиты с помощью трехжильного провода. Дополнительно рекомендуется установить стабилизатор напряжения.
Как проверить работу и получить акт на заземление?
С помощью измерительного прибора выясните сопротивление растекания тока по контуру. Если результат измерения сопротивления заземления не превышает максимально допустимый показатель в 10 Ом, то можно закапывать траншеи.
Если обнаружились отклонения – добавьте необходимое количество электродов, убедитесь, что сопротивление в норме. Заземление готово, можно закапывать контур и вызывать инспекцию.

Кстати, существует еще один способ проверки работоспособности системы. Для этого понадобится простая лампочка мощностью в 100 Вт (или больше), которую вкручивают в патрон с переноской. Затем один конец переноски подсоединяется к одной из горизонтальных полосок стали, установленных по сторонам заземлительного треугольника, а второй – к фазе 220 вольт.
Сравниваем результат:
- Лампа горит ярко, как будто подключена к розетке – контур работает.
- Лампа горит, но свет тусклый или мигает – проварите еще раз стыки конструкции.
- Лампа не горит – нужно проверять целостность всей схемы, начиная от качества сварки до подводки к щиту.
Представители контролирующих органов обычно руководствуются при проверке готовности оборудования к эксплуатации рекомендациями ПУЭ, указанными в пунктах 1.7-1.8. Они определяют сопротивление грунта и заземлительного контура, правильность подключения к щитку газового котла и другие параметры.

Если все показатели будут в норме, выдается акт о заземлении. Он представляет собой набор технической документации из отчета о проведенных испытаниях с указанием перечня примененных измерительных приборов, свидетельства регистрации лаборатории, протокола проверки цепи между контуром заземления и котлом, дефектной ведомости.
С особенностями заземления ванны в квартире многоэтажного дома ознакомит следующая статья, которую мы советуем прочитать.
Выводы и полезное видео по теме
И напоследок предлагаем подборку видеоматериалов, где можно почерпнуть наглядное представление о том, как безопасно заземлить газовый котел в частом доме.
В этом видеоролике можно увидеть сооружение заземлительного контура из 4 стержней с задачей достигнуть сопротивления до 7 Ом:
Еще один вариант обустройства контура газового котла для частного дома, подключенного от столба:
Система заземления – важный этап, которым не стоит пренебрегать при монтаже газового котла. И если вы не уверены, что сможете правильно установить и подключить к щитку контур, лучше не рисковать и обратиться к строителям, потому что на кону стоит не только сохранность дорогостоящего оборудования, а и самое важное – ваша безопасность и даже жизнь.
Расскажите о том, как сооружали систему заземления на вашем загородном участке. Не исключено, что у вас есть информация, которая будет полезна будущим самостоятельным монтажникам заземляющих систем. Пишите, пожалуйста, комментарии, публикуйте фото по теме и задавайте вопросы в находящемся ниже блоке.
Используемые источники:
- https://gradusplus.com/kotly/gazovye/kak-sdelat-zazemlenie-gazovogo-kotla-v-chastnom-dome/
- https://fishkielektrika.ru/zazemlenie-gazovogo-kotla-v-chastnom-dome
- https://220.guru/electroprovodka/zazemlenie-molniezashhita/kak-zazemlit-gazovyj-kotel-v-chastnom-dome.html
- http://oteple.com/kak-pravilno-vypolnit-zazemlenie-gazovogo-kotla/
- https://sovet-ingenera.com/elektrika/zemlya/kak-sdelat-zazemlenie-dlya-gazovogo-kotla.html









